Câu 1 [759188]: Dòng điện trong kim loại là
A, dòng dịch chuyển của điện tích.
B, dòng dịch chuyển có hướng của các điện tích tự do.
C, dòng dịch chuyển có hướng của các hạt mang điện.
D, dòng dịch chuyển có hướng của các ion dương và âm.
Dòng điện trong kim loại là dòng dịch chuyển có hướng của các hạt mang điện.
=> Chọn C Đáp án: C
=> Chọn C Đáp án: C
Câu 2 [759189]: Quy ước chiều dòng điện là
A, chiều dịch chuyển của các electron.
B, chiều dịch chuyển của các ion.
C, chiều dịch chuyển của các ion âm.
D, chiều dịch chuyển của các điện tích dương.
Quy ước chiều dòng điện là chiều dịch chuyển của các điện tích dương.
=> Chọn D Đáp án: D
=> Chọn D Đáp án: D
Câu 3 [759190]: Dòng điện không đổi là
A, dòng điện có chiều không thay đổi theo thời gian.
B, dòng điện có cường độ thay đổi theo thời gian.
C, dòng điện có điện lượng chuyển qua tiết diện thẳng của dây thay đổi theo thời gian.
D, dòng điện có chiều và cường độ không thay đổi theo thời gian.
Dòng điện không đổi là dòng điện có chiều và cường độ không thay đổi theo thời gian.
=> Chọn D Đáp án: D
=> Chọn D Đáp án: D
Câu 4 [759192]: Cường độ dòng điện được xác định theo biểu thức nào sau đây?
A,
.
.B,
.
.C,
.
.D,
.
.
Cường độ dòng điện:
.
=> Chọn B Đáp án: B
.=> Chọn B Đáp án: B
Câu 5 [759193]: Số electron đi qua tiết diện thẳng của một dây dẫn kim loại trong 1 s khi có điện lượng 30 C dịch chuyển qua tiết diện của dây dẫn đó trong 30 s là
A,
.
.B,
.
.C,
.
.D,
.
.
Điện tích dịch chuyển trong 1s: 
Số electron đi qua tiết diện thẳng của một dây dẫn kim loại trong 1s:
=> Chọn B Đáp án: B

Số electron đi qua tiết diện thẳng của một dây dẫn kim loại trong 1s:

=> Chọn B Đáp án: B
Câu 6 [759194]: Trong dây dẫn kim loại có một dòng điện không đối với cường độ là 2 mA chạy qua. Trong 1 phút, số lượng electron chuyển qua một tiết diện thẳng của dây dẫn đó là
A,
.
.B,
.
.C,
.
.D,
.
.
Số lượng eletron dịch chuyển trong 1s là: 
Số lượng eletron dịch chuyển trong 1 phút là:
=> Chọn D
Đáp án: D

Số lượng eletron dịch chuyển trong 1 phút là:

=> Chọn D
Đáp án: D
Câu 7 [759196]: Một dòng điện không đổi chạy qua dây dẫn có cường độ 2 A thì sau một khoảng thời gian có một điện lượng 4 C chuyển qua một tiết diện thẳng của dây dẫn đó. Cùng thời gian đó, với dòng điện 4 A thì có một điện lượng chuyển qua tiết diện thẳng của dây dẫn đó là
A, 16 C.
B, 6 C.
C, 32 C.
D, 8 C.
Có: 


=> Chọn D Đáp án: D



=> Chọn D Đáp án: D
Câu 8 [759198]: Cho mạch điện như hình vẽ. Hiệu điện thế giữa hai điểm A, B là UAB = 12 V. Bỏ qua điện trở của các dây nối.

Cường độ dòng điện chạy qua điện trở
bằng

Cường độ dòng điện chạy qua điện trở
bằng A,
.
.B,
.
.C,
.
.D,
.
.
Điện trở tương đương: 
Cường độ dòng điện đi qua mạch chính:
Hiệu điện thế đi qua mạch song song là:
Cường độ dòng điện đi qua điện trở đó là:
=> Chọn C Đáp án: C

Cường độ dòng điện đi qua mạch chính:

Hiệu điện thế đi qua mạch song song là:

Cường độ dòng điện đi qua điện trở đó là:

=> Chọn C Đáp án: C
Câu 9 [759199]: Cho mạch điện như hình vẽ.
,
,
, cường độ qua mạch chính là
.

Dòng điện chạy qua điện trở
có giá trị bằng
,
,
, cường độ qua mạch chính là
.
Dòng điện chạy qua điện trở
có giá trị bằng A, 1 A.
B, 0,5 A.
C, 1,25 A.
D, 0,75 A.
Có 
Điện trở tương đương:



Hiệu điện thế của mạch chính:
Có:


=> Chọn D Đáp án: D

Điện trở tương đương:




Hiệu điện thế của mạch chính:

Có:



=> Chọn D Đáp án: D
Câu 10 [759201]: Hai điện trở
,
mắc vào hiệu điện thế
. Lần đầu
,
mắc song song, dòng điện mạch chính
. Lần sau
,
mắc nối tiếp, dòng điện trong mạch
. Giá trị điện trở
và
có thể là
,
mắc vào hiệu điện thế
. Lần đầu
,
mắc song song, dòng điện mạch chính
. Lần sau
,
mắc nối tiếp, dòng điện trong mạch
. Giá trị điện trở
và
có thể là A, 1 Ω và 6 Ω.
B, 2 Ω và 3 Ω.
C, 3 Ω và 4 Ω.
D, 1 Ω và 4 Ω.
Lúc đầu mắc 2 điện trở song song: 
Lúc 2 điện trở mắc nối tiếp:

=> Chọn B Đáp án: B

Lúc 2 điện trở mắc nối tiếp:


=> Chọn B Đáp án: B
Câu 11 [759203]: Trước khi mắc biến trở vào mạch điện để điều chỉnh cường độ dòng điện thì cần điều chỉnh biến trở có giá trị nào dưới đây?
A, Có giá trị bằng 0.
B, Có giá trị nhỏ.
C, Có giá trị lớn.
D, Có giá trị lớn nhất.
Trước khi mắc biến trở vào mạch điện để điều chỉnh cường độ dòng điện thì cần điều chỉnh biến trở có giá trị lớn nhất để cường độ dòng điện nhỏ nhất, hạn chế gây nguy hiểm, giật điện.
=> Chọn D Đáp án: D
=> Chọn D Đáp án: D
Câu 12 [759205]: Hình vẽ bên dưới là dạng đặc tuyến Volt – Ampre của các vật dẫn kim loại.

Kết luận nào sau đây là đúng về độ dốc của các đường đặc tuyến này?

Kết luận nào sau đây là đúng về độ dốc của các đường đặc tuyến này?
A, Độ dốc càng lớn thì vật dẫn dẫn điện càng kém.
B, Độ dốc càng lớn thì các vật dẫn dẫn điện càng tốt.
C, Độ dốc của đường đặc tuyến tỉ lệ thuận với điện trở của vật dẫn.
D, Độ dốc của đường đặc tuyến tỉ lệ với bình phương điện trở vật dẫn.
Độ dốc đường đặc tuyến ứng với I/U hay chính là 1/R nên độ dốc càng lớn thì các vật dẫn dẫn điện càng tốt.
=> Chọn B Đáp án: B
=> Chọn B Đáp án: B
Câu 13 [759206]: Đặc tuyến Volt – Ampere của một vật dẫn có dạng như hình vẽ.

Điện trở của vật dẫn này là

Điện trở của vật dẫn này là
A, 4 Ω.
B, 2 Ω.
C, 3 Ω.
D, 1 Ω.
Điện trở của vật dẫn này: 
=> Chọn B Đáp án: B

=> Chọn B Đáp án: B
Câu 14 [759207]: Từ đồ thị biểu diễn sự phụ thuộc của cường độ dòng điện vào hiệu điện thế đối với hai điện trở
trong đồ thị hình vẽ bên dưới.

Điện trở
có giá trị là
trong đồ thị hình vẽ bên dưới.
Điện trở
có giá trị là A,
.
.B,
.
.C,
.
.D,
.
.
Có: 
=> Chọn D Đáp án: D

=> Chọn D Đáp án: D
Câu 15 [759209]: Cho mạch điện như hình vẽ. Biết cường độ dòng điện chạy qua điện trở R là I.

Cường độ dòng điện chạy qua các điện trở 2 R và 3 R tương ứng là

Cường độ dòng điện chạy qua các điện trở 2 R và 3 R tương ứng là
A,
và
.
và
.B,
và
.
và
.C,
và
.
và
.D,
và
.
và
.
Mạch có: 
Có:

=> Chọn A Đáp án: A

Có:


=> Chọn A Đáp án: A
Câu 16 [759212]: Cho mạch điện như sơ đồ như hình vẽ. Trong đó nguồn điện có ε = 17 V và điện trở trong r = 2 Ω. Các điện trở 

Cường độ dòng điện chạy qua mạch chính bằng


Cường độ dòng điện chạy qua mạch chính bằng
A, 2 A.
B, 1 A.
C, 0,5 A.
D, 0,75 A.
Mạch có: 
Điện trở tương đương mạch trong:
Cường độ dòng điện qua mạch chính là:
=> Chọn B Đáp án: B

Điện trở tương đương mạch trong:

Cường độ dòng điện qua mạch chính là:

=> Chọn B Đáp án: B
Câu 17 [759216]: Cho ba mạch điện được mắc bởi các điện trở hoàn toàn giống nhau và bằng R.

Sắp xếp nào sau đây là đúng theo thứ tự giảm dần điện trở tương đương của các mạch?

Sắp xếp nào sau đây là đúng theo thứ tự giảm dần điện trở tương đương của các mạch?
A, (1) – (2) – (3).
B, (1) – (3) – (2).
C, (3) – (2) – (1).
D, (2) – (1) – (3).
Mạch 1 có 
Điện trở tương đương:

Mạch 2 có
Điện trở tương đương:

Mạch 3 có
Điện trở tương đương:

=> Chọn C Đáp án: C

Điện trở tương đương:


Mạch 2 có

Điện trở tương đương:


Mạch 3 có

Điện trở tương đương:


=> Chọn C Đáp án: C
Câu 18 [759224]: Với giá trị nào của cường độ dòng điện và điện trở sẽ tạo ra một công suất tỏa nhiệt 16 J/s?


A, Giá trị 1.
B, Giá trị 2.
C, Giá trị 3.
D, Giá trị 4.
Công suất tỏa nhiệt: 

=> Chọn D Đáp án: D


=> Chọn D Đáp án: D
Câu 19 [759225]: Một nguồn điện được mắc với một khóa K và biến trở như sơ đồ hình vẽ.

Khi khóa K mở, số chỉ của Volt kế là 1,5 V. Khi khóa K đóng, điều chỉnh giá trị của biến trở bằng 4,0 Ω thì số chỉ của Volt kế là 0,75 V. Cho Volt kế là lí tưởng.
Điện trở trong của nguồn bằng

Khi khóa K mở, số chỉ của Volt kế là 1,5 V. Khi khóa K đóng, điều chỉnh giá trị của biến trở bằng 4,0 Ω thì số chỉ của Volt kế là 0,75 V. Cho Volt kế là lí tưởng.
Điện trở trong của nguồn bằng
A, 1,0 Ω.
B, 2,0 Ω.
C, 4,0 Ω.
D, 8,0 Ω.
Có: 

Cường độ dòng điện đi qua mạch:
Điện trở trong của mạch:
=> Chọn C Đáp án: C


Cường độ dòng điện đi qua mạch:

Điện trở trong của mạch:

=> Chọn C Đáp án: C
Câu 20 [759226]: Hai thanh dẫn điện được làm từ cùng một loại vật liệu được nối với nhau vào mạch điện như hình vẽ.

Tỉ số giữa dòng điện chạy qua thanh P và cường độ dòng điện chạy qua thanh Q bằng

Tỉ số giữa dòng điện chạy qua thanh P và cường độ dòng điện chạy qua thanh Q bằng
A, 1 : 2.
B, 1 : 9.
C, 9 : 1.
D, 3 : 2.
Điện trở qua dây dẫn: 

Mạch có




Mạch có



Câu 21 [759228]: Cho các mạch điện có sơ đồ như hình vẽ. Nguồn điện có điện trở trong bỏ qua.

Sơ đồ nào tương ứng với mạch chia áp, trong đó điện áp trên bóng đèn có thể thay đổi được?

Sơ đồ nào tương ứng với mạch chia áp, trong đó điện áp trên bóng đèn có thể thay đổi được?
A, Sơ đồ 1.
B, Sơ đồ 2.
C, Sơ đồ 3.
D, Sơ đồ 4.
Mạch chia áp là mạch trong đó điện áp được phân chia giữa hai phần tử mắc nối tiếp, và điện áp đặt lên một trong hai phần tử có thể thay đổi khi điều chỉnh biến trở.
Sơ đồ 1: Biến trở mắc nối tiếp toàn phần với nguồn, nhưng bóng đèn mắc song song với biến trở. Điều này không tạo ra mạch chia áp mà chỉ điều chỉnh dòng qua mạch.
Sơ đồ 2: Biến trở mắc nối tiếp với bóng đèn, tức là tạo thành mạch chia áp. Khi thay đổi giá trị biến trở, điện áp trên bóng đèn thay đổi.
Sơ đồ 3: Giống sơ đồ 1, bóng đèn không được đặt trong mạch chia áp.
Sơ đồ 4: Biến trở mắc song song với bóng đèn, không tạo ra hiệu ứng chia áp.
=> Chọn B Đáp án: B
Sơ đồ 1: Biến trở mắc nối tiếp toàn phần với nguồn, nhưng bóng đèn mắc song song với biến trở. Điều này không tạo ra mạch chia áp mà chỉ điều chỉnh dòng qua mạch.
Sơ đồ 2: Biến trở mắc nối tiếp với bóng đèn, tức là tạo thành mạch chia áp. Khi thay đổi giá trị biến trở, điện áp trên bóng đèn thay đổi.
Sơ đồ 3: Giống sơ đồ 1, bóng đèn không được đặt trong mạch chia áp.
Sơ đồ 4: Biến trở mắc song song với bóng đèn, không tạo ra hiệu ứng chia áp.
=> Chọn B Đáp án: B
Câu 22 [759229]: Trong mạch điện được minh họa, pin có suất điện động là 6 V với điện trở trong không đáng kể. Bốn điện trở được kết nối với pin như minh họa trong hình.

Hiệu điện thế giữa P và Q là

Hiệu điện thế giữa P và Q là
A, 1 V.
B, 2 V.
C, 3 V.
D, 4 V.
Mạch có 
Điện trở tương đương toàn mạch:
Vì mạch song song:


=> Chọn D Đáp án: D

Điện trở tương đương toàn mạch:

Vì mạch song song:



=> Chọn D Đáp án: D
Câu 23 [759231]: 
Hai điện trở giống hệt nhau R, một ampe kế, một công tắc K và một nguồn được kết nối như hình minh họa. Khi K mở, ampe kế có chỉ số là 1 A. Khi K đóng, số chỉ của ampe kế sẽ

Hai điện trở giống hệt nhau R, một ampe kế, một công tắc K và một nguồn được kết nối như hình minh họa. Khi K mở, ampe kế có chỉ số là 1 A. Khi K đóng, số chỉ của ampe kế sẽ
A, không thay đổi.
B, tăng lên 2 A.
C, tăng lên 4 A.
D, giảm xuống 1/2 A.
Khi K mở, theo định luật ohm: 
Khi K đóng, theo định luật ohm:
=> Chọn B Đáp án: B

Khi K đóng, theo định luật ohm:

=> Chọn B Đáp án: B
Câu 24 [759235]: 
Trong mạch điện trên, V là vôn kế có điện trở trong rất lớn và A là ampe kế có điện trở rất nhỏ. Số chỉ của vôn kế và ampe kế khi khóa K mở và khi khóa K đóng là

Trong mạch điện trên, V là vôn kế có điện trở trong rất lớn và A là ampe kế có điện trở rất nhỏ. Số chỉ của vôn kế và ampe kế khi khóa K mở và khi khóa K đóng là
A, K mở: 0 V; K đóng: 0 V.
B, K mở: 0 V; K đóng: 2 V.
C, K mở: 1 V; K đóng: 1 V.
D, K mở: 2 V; K đóng: 0 V.
Khi khóa K mở, vôn kế có số chỉ là 0V do đoạn dây song song với vôn kế không có dòng điện chạy qua.
Khi khóa K đóng, dòng điện chạy qua mạch là dòng điện từ nguồn. Khi đó số chỉ vôn kế là 2V.
=> Chọn B Đáp án: B
Khi khóa K đóng, dòng điện chạy qua mạch là dòng điện từ nguồn. Khi đó số chỉ vôn kế là 2V.
=> Chọn B Đáp án: B
Câu 25 [759236]: Giả sử rằng mất 8 phút để đun sôi một ấm nước. Nếu cuộn dây đun nóng của ấm được cắt ngắn xuống còn một nửa chiều dài ban đầu và điện áp cung cấp không đổi, thì để đun sôi cùng một lượng nước sẽ mất
A, 16 phút.
B, 8 phút.
C, 4 phút.
D, 2 phút.
Năng lượng dùng để đun sôi ấm nước: 



=> Chọn C Đáp án: C




=> Chọn C Đáp án: C
Câu 26 [759238]: 
Trong mạch điện được biểu diễn, công suất tỏa nhiệt trên điện trở
là bao nhiêu?

Trong mạch điện được biểu diễn, công suất tỏa nhiệt trên điện trở
là bao nhiêu? A, 0,5 W.
B, 1,0 W.
C, 1,5 W.
D, 2,0 W.
Mạch gồm 2 điện trở mắc song song

Công suất tỏ nhiệt trên điện trở
là: 
=> Chọn B Đáp án: B

Công suất tỏ nhiệt trên điện trở
là: 
=> Chọn B Đáp án: B
Câu 27 [759240]: 
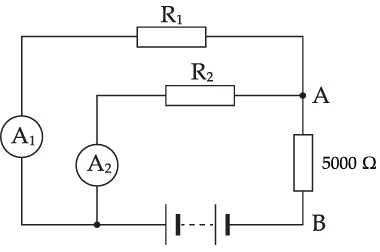
Trong mạch điện như hình vẽ, ampe kế A1 chỉ 2 mA và ampe kế A2 chỉ 8 mA. Hiệu điện thế giữa 2 đầu đoạn mạch AB là

Trong mạch điện như hình vẽ, ampe kế A1 chỉ 2 mA và ampe kế A2 chỉ 8 mA. Hiệu điện thế giữa 2 đầu đoạn mạch AB là
A, 10 V.
B, 40 V.
C, 50 V.
D, 100 V.
Mạch có 
Vì

Vì

Hiệu điện thế giữa 2 đầu đoạn mạch AB là:
=> Chọn C Đáp án: C

Vì


Vì


Hiệu điện thế giữa 2 đầu đoạn mạch AB là:

=> Chọn C Đáp án: C
Câu 28 [759244]: 
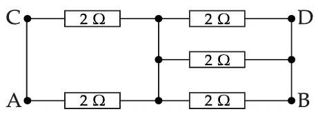
Hình vẽ trên cho thấy một mạng lưới các điện trở, mỗi điện trở có giá trị
. Điện trở tương đương của đoạn mạch AB và AD lần lượt là

Hình vẽ trên cho thấy một mạng lưới các điện trở, mỗi điện trở có giá trị
. Điện trở tương đương của đoạn mạch AB và AD lần lượt là A, Điện trở tương đương đoạn AB là 1,67 W; điện trở tương đương đoạn AD là 1,00 W.
B, Điện trở tương đương đoạn AB là 1,67 W; điện trở tương đương đoạn AD là 1,67 W.
C, Điện trở tương đương đoạn AB là 1,67 W; điện trở tương đương đoạn AD là 3,67 W.
D, Điện trở tương đương đoạn AB là 2,50 W; điện trở tương đương đoạn AD là 1,00 W.
Đoạn mạch AB và AD là tương tự nhau bởi đều có mạch 
Điện trở tương đương ở đoạn mạch nhỏ gồm 2 điện trở:
Điện trở tương đương ở đoạn mạch nhỏ gồm 3 điện trở:

Điện trở toàn mạch:
=> Chọn B Đáp án: B

Điện trở tương đương ở đoạn mạch nhỏ gồm 2 điện trở:

Điện trở tương đương ở đoạn mạch nhỏ gồm 3 điện trở:


Điện trở toàn mạch:

=> Chọn B Đáp án: B
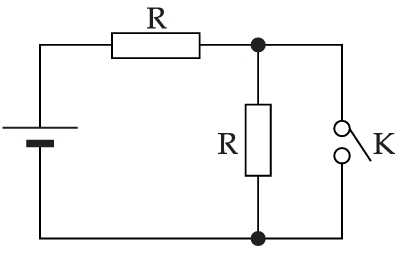
Câu 29 [759245]: Trong mạch điện được minh họa, pin có điện trở trong không đáng kể. Hai điện trở R giống hệt nhau. Nếu công suất tỏa nhiệt trong mạch là P khi K mở, hãy tìm công suất tỏa nhiệt khi K đóng.
A, P/4.
B, P/2.
C, 2P.
D, 4P.
Khi khóa K mở, mạch có 

Khi khóa K đóng, mạch chỉ có

=> Chọn C Đáp án: C


Khi khóa K đóng, mạch chỉ có


=> Chọn C Đáp án: C
Câu 30 [759248]: 
Trong sơ đồ mạch điện cho sẵn, pin có điện áp 6 V và điện trở trong không đáng kể. Ba điện trở giống hệt nhau và vôn kế có cùng điện trở với mỗi điện trở. Số đọc trên vôn kế là bao nhiêu?

Trong sơ đồ mạch điện cho sẵn, pin có điện áp 6 V và điện trở trong không đáng kể. Ba điện trở giống hệt nhau và vôn kế có cùng điện trở với mỗi điện trở. Số đọc trên vôn kế là bao nhiêu?
A, 1,0 V.
B, 1,2 V.
C, 1,5V.
D, 2,0 V.
Mạch có 
Điện trở tương đương:
Cường độ dòng điện:
Số chỉ vôn kế là:
=> Chọn B Đáp án: B

Điện trở tương đương:

Cường độ dòng điện:

Số chỉ vôn kế là:

=> Chọn B Đáp án: B
Câu 31 [759250]: 
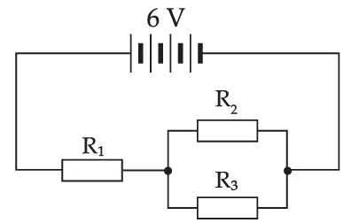
Trong mạch điện được minh họa, điện trở của R1, R2 và R3 đều bằng
. Công suất tỏa nhiệt trên R₂ là

Trong mạch điện được minh họa, điện trở của R1, R2 và R3 đều bằng
. Công suất tỏa nhiệt trên R₂ là A, 2 W.
B, 4 W.
C, 6 W.
D, 8 W.
Mạch có 
Điện trở tương đương của toàn mạch:
Cường độ dòng điện qua mạch chính:
Hiệu điện thế qua điện trở R2 là:
Công suất tỏa nhiệt trên R2:
=> Chọn A Đáp án: A

Điện trở tương đương của toàn mạch:

Cường độ dòng điện qua mạch chính:

Hiệu điện thế qua điện trở R2 là:

Công suất tỏa nhiệt trên R2:

=> Chọn A Đáp án: A
Câu 32 [759251]: Điện trở của một dây dẫn có thể tăng bằng cách
(1) giảm bán kính của sợi dây
(2) tăng chiều dài của sợi dây
(3) cuốn sợi dây thành hình dạng ống dây
(1) giảm bán kính của sợi dây
(2) tăng chiều dài của sợi dây
(3) cuốn sợi dây thành hình dạng ống dây
A, Chỉ (1).
B, Chỉ (1) và (2).
C, Chỉ (1) và (3).
D, (1); (2) và (3).
Điện trở của một dây dẫn: 
=> Để tăng điện trở của dây
(1) giảm bán kính của sợi dây làm giảm tiết diện dây
(2) tăng chiều dài của sợi dây
(3) cuốn sợi dây thành hình dạng ống dây chỉ thay đổi hình dạng vật lý mà không làm thay đổi chiều dài hay tiết diện thực tế của dây.
=> Chọn B Đáp án: B

=> Để tăng điện trở của dây
(1) giảm bán kính của sợi dây làm giảm tiết diện dây
(2) tăng chiều dài của sợi dây
(3) cuốn sợi dây thành hình dạng ống dây chỉ thay đổi hình dạng vật lý mà không làm thay đổi chiều dài hay tiết diện thực tế của dây.
=> Chọn B Đáp án: B
Câu 33 [759254]: Khi mắc nối tiếp trong mạch điện, công suất tiêu thụ trên hai điện trở R₁ và R₂ có tỉ số 1: 4. Khi mắc song song với nhau thì tỉ số công suất tiêu thụ trên R₁ và R2 là bao nhiêu?
A, 1:2.
B, 2:1.
C, 1:4.
D, 4:1.
Khi 2 điện trở mắc nối tiếp: 


Theo đề bài:

Khi 2 điện trở mắc song song:
=> Chọn D Đáp án: D



Theo đề bài:


Khi 2 điện trở mắc song song:

=> Chọn D Đáp án: D
Câu 34 [759255]: 
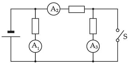
Trong mạch điện như hình trên, A1, A2 và A3 là ampe kế có điện trở trong không đáng kể. Điều gì xảy ra với các ampe kế nếu khóa S được đóng?

Trong mạch điện như hình trên, A1, A2 và A3 là ampe kế có điện trở trong không đáng kể. Điều gì xảy ra với các ampe kế nếu khóa S được đóng?
A, Số đọc ampe kế A1 giảm; số đọc ampe kế A2 tăng; số đọc ampe kế A2 trở về 0.
B, Số đọc ampe kế A1 tăng; số đọc ampe kế A2 giảm; số đọc ampe kế A2 giảm.
C, Số đọc ampe kế A1 không đổi; số đọc ampe kế A2 tăng; số đọc ampe kế A2 trở về 0.
D, Số đọc ampe kế A1 không đổi; số đọc ampe kế A2 giảm; số đọc ampe kế A2 tăng.
Ampe kế A1: Trước và sau khi đóng khóa, điện áp qua nó vẫn không đổi bởi điện trở nối với nó song song với nguồn. Từ đó số chỉ ampe kế A1 không thay đổi.
Ampe kế A2: Khi đóng khóa, 2 đầu của ampe kế A3 chập vào, điện áp đi thẳng đến điện trở cạnh A2 nên điện áp tăng so với khi mở khóa. Từ đó số chỉ ampe kế A2 tăng.
Ampe kế A3: Dòng điện không đi qua nên số chỉ qua nó bằng 0.
=> Chọn C Đáp án: C
Ampe kế A2: Khi đóng khóa, 2 đầu của ampe kế A3 chập vào, điện áp đi thẳng đến điện trở cạnh A2 nên điện áp tăng so với khi mở khóa. Từ đó số chỉ ampe kế A2 tăng.
Ampe kế A3: Dòng điện không đi qua nên số chỉ qua nó bằng 0.
=> Chọn C Đáp án: C
Câu 35 [759258]: Trong mạch điện như hình trên, cường độ dòng điện qua Ampe kế là
A, 0 A.
B, 1 A.
C, 2 A.
D, 4 A.
Cường độ dòng điện qua ampe kế là: 
=> Chọn D Đáp án: D

=> Chọn D Đáp án: D
Câu 36 [759259]: Một bếp nhiệt có điện trở
làm tăng nhiệt độ của 1 kg nước lên 20 oC trong 3 phút. Hiệu điện thế cung cấp cho mạch là 200 V. Năng lượng hao phí trong quá trình đun này là. Cho biết nhiệt dung riêng của nước là: 4,2 kJ/(kg.K)
làm tăng nhiệt độ của 1 kg nước lên 20 oC trong 3 phút. Hiệu điện thế cung cấp cho mạch là 200 V. Năng lượng hao phí trong quá trình đun này là. Cho biết nhiệt dung riêng của nước là: 4,2 kJ/(kg.K) A, 0,44 kJ.
B, 2,32 kJ.
C, 44 kJ.
D, 60 kJ.
Nhiệt lượng dùng để nước tăng nhiệt: 
Năng lượng toả nhiệt của bếp:
Năng lượng hao phí:
=> Chọn D Đáp án: D

Năng lượng toả nhiệt của bếp:

Năng lượng hao phí:
=> Chọn D Đáp án: D
Câu 37 [759260]: Sơ đồ trên cho ba cách mắc của bộ bốn điện trở R giống hệt nhau
Sắp xếp theo thứ tự tăng dần của điện trở tương đương
Sắp xếp theo thứ tự tăng dần của điện trở tương đương
A, (a), (b), (c).
B, (b), (c), (a).
C, (c), (a), (b).
D, (c), (b), (a).
Mạch a có 
Điện trở tương đương:

Mạch b có
Điện trở tương đương:

Mạch c có
Điện trở tương đương:

=> Chọn C Đáp án: C

Điện trở tương đương:


Mạch b có

Điện trở tương đương:


Mạch c có

Điện trở tương đương:


=> Chọn C Đáp án: C
Câu 38 [759261]: 
Bốn bóng đèn giống hệt nhau P, Q, R, S được mắc vào hai mạch điện như hình vẽ. Điều gì xảy ra với độ sáng của bóng P và R khi công tắc ở cả hai mạch đóng lại.

Bốn bóng đèn giống hệt nhau P, Q, R, S được mắc vào hai mạch điện như hình vẽ. Điều gì xảy ra với độ sáng của bóng P và R khi công tắc ở cả hai mạch đóng lại.
A, Độ sáng của P giảm; độ sáng của R giữ không đổi.
B, Độ sáng của P giữ không đổi; độ sáng của R tăng.
C, Độ sáng của P tăng; độ sáng của R giữ không đổi.
D, Độ sáng của P giảm; độ sáng của R giảm.
Mạch thứ 1:
Khi đóng khóa, điện trở tương đương của mạch giảm do 2 bóng đèn song song với nhau nên cường độ dòng điện qua mạch chính tăng. Mà mạch nối tiếp nên điện áp qua điện trở tăng, điện áp qua P giảm nên độ sáng của P giảm.
Mạch thứ 2:
Khi đóng khóa, 2 bóng đèn song song, điện áp qua 2 đèn bằng điện áp của nguồn nên độ sáng của R khi đóng khóa không đổi.
=> Chọn A Đáp án: A
Khi đóng khóa, điện trở tương đương của mạch giảm do 2 bóng đèn song song với nhau nên cường độ dòng điện qua mạch chính tăng. Mà mạch nối tiếp nên điện áp qua điện trở tăng, điện áp qua P giảm nên độ sáng của P giảm.
Mạch thứ 2:
Khi đóng khóa, 2 bóng đèn song song, điện áp qua 2 đèn bằng điện áp của nguồn nên độ sáng của R khi đóng khóa không đổi.
=> Chọn A Đáp án: A
Câu 39 [759265]: 
Trong mạch điện được minh họa, tất cả các bóng đèn B đều giống hệt nhau. Nếu ampe kế A1 chỉ 1,8 A thì ampe kế A2 chỉ bao nhiêu?

Trong mạch điện được minh họa, tất cả các bóng đèn B đều giống hệt nhau. Nếu ampe kế A1 chỉ 1,8 A thì ampe kế A2 chỉ bao nhiêu?
A, 1,2 A.
B, 0,9 A.
C, 0,6 A.
D, 0,3 A.
Cường độ dòng điện đi qua A1 là cường độ dòng điện tổng đi qua 3 bóng đèn.
Vì 3 bóng đèn giống hệt, lắp song song với nhau nên số chỉ của ampe kế A2 là
=> Chọn C Đáp án: C
Vì 3 bóng đèn giống hệt, lắp song song với nhau nên số chỉ của ampe kế A2 là

=> Chọn C Đáp án: C
Câu 40 [759270]: Một ấm nước điện A mất 10 phút để đun sôi một ấm nước trong khi một ấm điện B khác mất 40 phút để đun sôi cùng một ấm nước dưới cùng một nguồn điện áp. Nếu điện trở của lò sưởi A là
, thì điện trở của lò sưởi B là bao nhiêu?
, thì điện trở của lò sưởi B là bao nhiêu? A, 50 Ω.
B, 100 Ω.
C, 200Ω.
D, 400 Ω.
Có: 


=> Chọn D Đáp án: D



=> Chọn D Đáp án: D
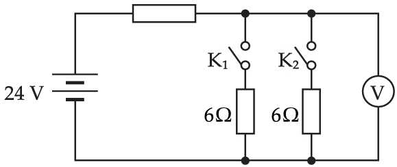
Câu 41 [759271]: 
Trong mạch điện trên, khi K1 đóng, vôn kế chỉ 12 V. Khi cả K1 và K2 cùng đóng, số chỉ của vôn kế là

Trong mạch điện trên, khi K1 đóng, vôn kế chỉ 12 V. Khi cả K1 và K2 cùng đóng, số chỉ của vôn kế là
A, 8 V.
B, 12 V.
C, 16 V.
D, 18 V.
Khi K1 đóng mạch có 

Mà

Khi 2 khóa đóng, mạch có:
Điện trở tương đương:
Cường độ dòng điện của mạch:
Vì

=> Chọn A Đáp án: A


Mà


Khi 2 khóa đóng, mạch có:

Điện trở tương đương:

Cường độ dòng điện của mạch:

Vì


=> Chọn A Đáp án: A
Câu 42 [759272]: 
Mạch điện trên cho thấy hai điện trở R₁ và R2 được mắc nối tiếp vào một cục pin. Điện trở của R₁ lớn hơn điện trở của R2. Các đầu của điện trở được đánh dấu là P, Q, R và S. Đồ thị nào thể hiện chính xác nhất sự thay đổi của điện thế V dọc theo đoạn từ P đến S?

Mạch điện trên cho thấy hai điện trở R₁ và R2 được mắc nối tiếp vào một cục pin. Điện trở của R₁ lớn hơn điện trở của R2. Các đầu của điện trở được đánh dấu là P, Q, R và S. Đồ thị nào thể hiện chính xác nhất sự thay đổi của điện thế V dọc theo đoạn từ P đến S?
A, 

B, 

C, 

D, 

Điện thế đi qua các điện trở sẽ giảm mà điện trở R1 lớn hơn R2 nên điện thế trên R1 sẽ giảm mạnh hơn.
=> Chọn C Đáp án: C
=> Chọn C Đáp án: C
Câu 43 [759273]: Hình trên cho thấy một thiết lập thử nghiệm để đo điện trở của bóng đèn. Mỗi dây phải được kết nối với đầu cuối P, Q và R nào của ampe kế và vôn kế?
A, Đầu dây (1): P; đầu dây (2): Q; đầu dây (3): R.
B, Đầu dây (1): P; đầu dây (2): R; đầu dây (3): Q.
C, Đầu dây (1): Q; đầu dây (2): P; đầu dây (3): R.
D, Đầu dây (1): R; đầu dây (2): P; đầu dây (3): Q.
Để đo cường độ dòng điện đi qua bóng đèn, ta cần lắp ampe kế nối tiếp với bóng đèn.
Để đo hiệu điện thế đi qua bóng đèn, ta cần nối vôn kế song song với nó, cực dương của nguồn nối với cực dương của vôn kế.
=> Chọn A Đáp án: A
Để đo hiệu điện thế đi qua bóng đèn, ta cần nối vôn kế song song với nó, cực dương của nguồn nối với cực dương của vôn kế.
=> Chọn A Đáp án: A