Câu 1 [1070683]: Phần nguyên của số thực x là số nguyên lớn nhất không vượt quá x, kí hiệu là
Chẳng hạn 
Tổng các phần nguyên của số
với k là số tự nhiên và
bằng
Chẳng hạn 
Tổng các phần nguyên của số
với k là số tự nhiên và
bằng A, 124.
B, 125.
C, 130.
D, 128.
📌 Chú ý: Đây là kiểu câu hỏi “Nhiều lựa chọn”, với phần chọn phương án được cho bởi “hình tròn”
câu hỏi này thuộc dạng “Chọn một trong bốn đáp án”, có nghĩa là chỉ có một phương án đúng duy nhất trong câu hỏi này.
✍️ Hướng dẫn giải:
Ta có:



🔑 Chọn đáp án: 125.
câu hỏi này thuộc dạng “Chọn một trong bốn đáp án”, có nghĩa là chỉ có một phương án đúng duy nhất trong câu hỏi này.✍️ Hướng dẫn giải:
Ta có:




🔑 Chọn đáp án: 125.
Câu 2 [1070684]: Giá trị của x thoả mãn
là
là A, 3.
B, 4.
C, 5.
D, 6.
📌 Chú ý: Đây là kiểu câu hỏi “Nhiều lựa chọn”, với phần chọn phương án được cho bởi “hình tròn”
câu hỏi này thuộc dạng “Chọn một trong bốn đáp án”, có nghĩa là chỉ có một phương án đúng duy nhất trong câu hỏi này.
✍️ Hướng dẫn giải:
Dựa vào dữ kiện:
Vì
nên để
thì:
🔑 Chọn đáp án: 5.
câu hỏi này thuộc dạng “Chọn một trong bốn đáp án”, có nghĩa là chỉ có một phương án đúng duy nhất trong câu hỏi này.✍️ Hướng dẫn giải:
Dựa vào dữ kiện:
Vì
nên để
thì:
🔑 Chọn đáp án: 5.
Câu 3 [1070685]: Kéo và thả các số thích hợp vào các chỗ trống.
Một người bỏ ra 90 000 đồng tiền vốn để mua hoa. Sau khi bán hết số hoa, người đó thu được 135 000 đồng.
Tiền bán hoa bằng [[21449839]] % tiền vốn.
Người đó thu lãi [[21449837]] %.
Một người bỏ ra 90 000 đồng tiền vốn để mua hoa. Sau khi bán hết số hoa, người đó thu được 135 000 đồng.
Tiền bán hoa bằng [[21449839]] % tiền vốn.
Người đó thu lãi [[21449837]] %.
📌 Chú ý: Đây là câu hỏi “Kéo thả đáp án đúng từ những đáp án cho trước”, học sinh chọn các phương án cho trước để kéo và thả vào các chỗ trống nhằm thu được các khẳng định đúng.
✍️ Hướng dẫn giải:
Dựa vào dữ kiện: Một người bỏ ra 90 000 đồng tiền vốn để mua hoa. Sau khi bán hết số hoa, người đó thu được
đồng.
Tiền bán hoa bằng:
Người đó thu lãi:
🔑 Đáp án các ô lần lượt là: 150; 50.
✍️ Hướng dẫn giải:
Dựa vào dữ kiện: Một người bỏ ra 90 000 đồng tiền vốn để mua hoa. Sau khi bán hết số hoa, người đó thu được
đồng.
Tiền bán hoa bằng:
Người đó thu lãi:
🔑 Đáp án các ô lần lượt là: 150; 50.
Câu 4 [1070686]: Điền một phân số tối giản thích hợp vào chỗ trống.
Giá trị lớn nhất của biểu thức
là _________.
Giá trị lớn nhất của biểu thức
là _________.
📌 Chú ý: Đây là kiểu câu hỏi “Điền đáp án đúng” với dữ liệu điền vào chỗ trống là “một phân số tối giản”. Khi trả lời câu hỏi này, cần chú ý đến dữ liệu điền vào chỗ trống để tránh sai sót.
✍️ Hướng dẫn giải:
Dựa vào dữ kiện:
Ta có:
MaxA bằng
đạt tại
🔑 Điền đáp án:
✍️ Hướng dẫn giải:
Dựa vào dữ kiện:
Ta có:
MaxA bằng
đạt tại
🔑 Điền đáp án:
Câu 5 [1070687]: Duy Anh mang cam ra chợ đổi. Biết 9 quả cam thì đổi được 2 quả táo và 1 quả lê, còn 5 quả táo thì đổi được 2 quả lê. Đổi hết số cam đã mang đi thì Duy Anh cầm về được 17 quả táo và 13 quả lê. Ban đầu, Duy Anh mang bao nhiêu quả cam ra chợ?
A, 90.
B, 91.
C, 99.
D, 100.
📌 Chú ý: Đây là kiểu câu hỏi “Nhiều lựa chọn”, với phần chọn phương án được cho bởi “hình tròn”
câu hỏi này thuộc dạng “Chọn một trong bốn đáp án”, có nghĩa là chỉ có một phương án đúng duy nhất trong câu hỏi này.
✍️ Hướng dẫn giải:
Gọi số táo, lê và cam lần lượt là T, L và C.
Dựa vào các dữ kiện:
• 9 quả cam thì đổi được 2 quả táo và 1 quả lê, còn 5 quả táo thì đổi được 2 quả lê.
• Đổi hết số cam đã mang đi thì Duy Anh cầm về được 17 quả táo và 13 quả lê.
Ta có:






Vậy số cam ban đầu là 99 quả.
🔑 Chọn đáp án: 99. Đáp án: C
câu hỏi này thuộc dạng “Chọn một trong bốn đáp án”, có nghĩa là chỉ có một phương án đúng duy nhất trong câu hỏi này.✍️ Hướng dẫn giải:
Gọi số táo, lê và cam lần lượt là T, L và C.
Dựa vào các dữ kiện:
• 9 quả cam thì đổi được 2 quả táo và 1 quả lê, còn 5 quả táo thì đổi được 2 quả lê.
• Đổi hết số cam đã mang đi thì Duy Anh cầm về được 17 quả táo và 13 quả lê.
Ta có:






Vậy số cam ban đầu là 99 quả.
🔑 Chọn đáp án: 99. Đáp án: C
Câu 6 [1040441]: Trong các số tự nhiên nhỏ hơn 1000, có bao nhiêu số chia hết cho 2 nhưng không chia hết cho 5?
A, 327.
B, 400.
C, 532.
D, 460.
📌 Chú ý: Đây là kiểu câu hỏi “Nhiều lựa chọn”, với phần chọn phương án được cho bởi “hình tròn”
câu hỏi này thuộc dạng “Chọn một trong bốn đáp án”, có nghĩa là chỉ có một phương án đúng duy nhất trong câu hỏi này.
✍️ Hướng dẫn giải:
Dựa vào dữ kiện: Các số chia hết cho 2 nhưng không chia hết cho 5 trong các số tự nhiên nhỏ hơn 1000
• Các số tự nhiên chia hết cho 2 nhỏ hơn 1000 là:
Có 500 số
• Các số chia hết cho 5 và 2 nhỏ hơn 1000 là:
Có 100 số
Số số tự nhiên chia hết cho 2 nhưng không chia hết cho 5 nhỏ hơn 1000 là: 
🔑 Chọn đáp án: 400. Đáp án: B
câu hỏi này thuộc dạng “Chọn một trong bốn đáp án”, có nghĩa là chỉ có một phương án đúng duy nhất trong câu hỏi này.✍️ Hướng dẫn giải:
Dựa vào dữ kiện: Các số chia hết cho 2 nhưng không chia hết cho 5 trong các số tự nhiên nhỏ hơn 1000
• Các số tự nhiên chia hết cho 2 nhỏ hơn 1000 là:

Có 500 số• Các số chia hết cho 5 và 2 nhỏ hơn 1000 là:

Có 100 số
Số số tự nhiên chia hết cho 2 nhưng không chia hết cho 5 nhỏ hơn 1000 là: 
🔑 Chọn đáp án: 400. Đáp án: B
Câu 7 [1040443]: các cặp chữ số a, b để
chia hết cho 45 là
chia hết cho 45 là
📌 Chú ý: Đây là kiểu câu hỏi “Nhiều lựa chọn” với phần chọn phương án được cho bởi “hình vuông”
câu hỏi này thuộc dạng “Chọn nhiều đáp án đúng” có nghĩa là có nhiều hơn một phương án đúng trong câu hỏi này.
✍️ Hướng dẫn giải:
Dựa vào dữ kiện:
chia hết cho 45
vừa chia hết cho 9 vừa chia hết cho 5

• Với
thì:
• Với
thì:
🔑 Chọn phát biểu thứ hai và phát biểu thứ tư.
câu hỏi này thuộc dạng “Chọn nhiều đáp án đúng” có nghĩa là có nhiều hơn một phương án đúng trong câu hỏi này.✍️ Hướng dẫn giải:
Dựa vào dữ kiện:
chia hết cho 45
vừa chia hết cho 9 vừa chia hết cho 5 
• Với
thì:
• Với
thì:
🔑 Chọn phát biểu thứ hai và phát biểu thứ tư.
Câu 8 [1040451]: Mỗi phát biểu sau đây là đúng hay sai?
📌 Chú ý: Đây là câu hỏi “Chọn đáp án Đúng/Sai” dạng bảng. Khi trả lời câu hỏi này, học sinh cần chú ý đến các phát biểu theo thứ tự từ trên xuống dưới. Rất có thể các phát biểu trước là gợi ý để trả lời các phát biểu sau. Thí sinh cần chọn hoặc đúng hoặc sai cho tất cả các ý trong câu hỏi này.
✍️ Hướng dẫn giải:
Xét các phát biểu:
•
Vì 1001 chia hết cho 7; 11 và 13 nên
chia hết cho 7; 11 và 13.
• Dựa vào dữ kiện:

Vì 2001 chia hết cho 23 và 29 nên
chia hết cho 23 và 29.
🔑 Đáp án: Đúng – Đúng.
✍️ Hướng dẫn giải:
Xét các phát biểu:
•
Vì 1001 chia hết cho 7; 11 và 13 nên
chia hết cho 7; 11 và 13. • Dựa vào dữ kiện:

Vì 2001 chia hết cho 23 và 29 nên
chia hết cho 23 và 29. 🔑 Đáp án: Đúng – Đúng.
Câu 9 [1040482]: Kéo và thả các số thích hợp vào các chỗ trống.
Có __________ giá trị của * để
chia hết cho 9.
Có __________ giá trị của * để
chia hết cho cả
và 5.
Có __________ giá trị của * để
chia hết cho 9. Có __________ giá trị của * để
chia hết cho cả
và 5.
📌 Chú ý: Đây là câu hỏi “Kéo thả đáp án đúng từ những đáp án cho trước”, học sinh chọn các phương án cho trước để kéo và thả vào các chỗ trống nhằm thu được các khẳng định đúng.
✍️ Hướng dẫn giải:
Dựa vào dữ kiện:
chia hết cho 9
Dựa vào dữ kiện:
chia hết cho 5
Kết hợp với dữ kiện:
chia hết cho 3
🔑 Đáp án các ô lần lượt là: 2; 1.
✍️ Hướng dẫn giải:
Dựa vào dữ kiện:
chia hết cho 9
Dựa vào dữ kiện:
chia hết cho 5
Kết hợp với dữ kiện:
chia hết cho 3
🔑 Đáp án các ô lần lượt là: 2; 1.
Câu 10 [1040484]: Điền các số tự nhiên thích hợp vào các chỗ trống.
Số nhà của hai bạn Lan và Huệ đều là số tự nhiên có bốn chữ số dạng
và chia hết cho 5 và 9. Biết số nhà của Lan lớn hơn số nhà của Huệ, số nhà của Lan và Huệ lần lượt là __________ và __________.
Số nhà của hai bạn Lan và Huệ đều là số tự nhiên có bốn chữ số dạng
và chia hết cho 5 và 9. Biết số nhà của Lan lớn hơn số nhà của Huệ, số nhà của Lan và Huệ lần lượt là __________ và __________.
📌 Chú ý: Đây là kiểu câu hỏi “Điền đáp án đúng” với dữ liệu điền vào chỗ trống là “các số tự nhiên”. Khi trả lời câu hỏi này, cần chú ý đến dữ liệu điền vào chỗ trống để tránh sai sót.
✍️ Hướng dẫn giải:
Dựa vào dữ kiện: Số nhà của hai bạn Lan và Huệ đều là số tự nhiên có bốn chữ số dạng
và chia hết cho 5 và 9
• Với
thì:
• Với
thì:
Kết hợp với dữ kiện: Số nhà của Lan lớn hơn số nhà của Huệ
Số nhà của Lan là 5535; số nhà của Huệ là 1530
🔑 Điền đáp án: 5535; 1530.
✍️ Hướng dẫn giải:
Dựa vào dữ kiện: Số nhà của hai bạn Lan và Huệ đều là số tự nhiên có bốn chữ số dạng
và chia hết cho 5 và 9
• Với
thì:
• Với
thì:
Kết hợp với dữ kiện: Số nhà của Lan lớn hơn số nhà của Huệ
Số nhà của Lan là 5535; số nhà của Huệ là 1530 🔑 Điền đáp án: 5535; 1530.
Câu 11 [1040545]: Điền một số tự nhiên thích hợp vào chỗ trống.
Cho số tự nhiên n. Để dãy
chứa nhiều số nguyên tố nhất thì
Cho số tự nhiên n. Để dãy
chứa nhiều số nguyên tố nhất thì
📌 Chú ý: Đây là kiểu câu hỏi “Điền đáp án đúng” với dữ liệu điền vào chỗ trống là “một số tự nhiên”. Khi trả lời câu hỏi này, cần chú ý đến dữ liệu điền vào chỗ trống để tránh sai sót.
✍️ Hướng dẫn giải:
Dựa vào dữ kiện: n là số tự nhiên sao cho dãy
chứa nhiều số nguyên tố nhất.
Trong 10 số liên tiếp
luôn có 5 số chẵn, mà chỉ có 2 là số chẵn nguyên tố.
Do đó dãy chỉ chứa được số 2 là số chẵn nguyên tố, các số nguyên tố còn lại phải là số lẻ.
Trong 10 số liên tiếp luôn có một số chia hết cho 5; để dãy có nhiều số nguyên tố nhất thì số đó phải là 5.
Suy ra dãy cần chứa cả 2 và 5, tức là
và
, nên
Khi đó dãy là
, có 5 số nguyên tố
🔑 Điền đáp án: 1.
✍️ Hướng dẫn giải:
Dựa vào dữ kiện: n là số tự nhiên sao cho dãy
chứa nhiều số nguyên tố nhất.
Trong 10 số liên tiếp
luôn có 5 số chẵn, mà chỉ có 2 là số chẵn nguyên tố.
Do đó dãy chỉ chứa được số 2 là số chẵn nguyên tố, các số nguyên tố còn lại phải là số lẻ.
Trong 10 số liên tiếp luôn có một số chia hết cho 5; để dãy có nhiều số nguyên tố nhất thì số đó phải là 5.
Suy ra dãy cần chứa cả 2 và 5, tức là
và
, nên
Khi đó dãy là
, có 5 số nguyên tố
🔑 Điền đáp án: 1.
Câu 12 [1039018]: Kéo và thả các số thích hợp vào các chỗ trống.
Bạn Duy Anh viết cho bạn Hưng con số 12 345 678 sau đó yêu cầu bạn Hưng thực hiện như sau: Các chữ số ở vị trí
lần lượt được di chuyển đến vị trí 

Thực hiện các bước trên 1000 lần ta được con số [[20862888]].
Thực hiện các bước trên 2712 lần ta được con số [[20862887]].
Bạn Duy Anh viết cho bạn Hưng con số 12 345 678 sau đó yêu cầu bạn Hưng thực hiện như sau: Các chữ số ở vị trí
lần lượt được di chuyển đến vị trí 

Thực hiện các bước trên 1000 lần ta được con số [[20862888]].
Thực hiện các bước trên 2712 lần ta được con số [[20862887]].
📌 Chú ý: Đây là câu hỏi “Kéo thả đáp án đúng từ những đáp án cho trước”, học sinh chọn các phương án cho trước để kéo và thả vào các chỗ trống nhằm thu được các khẳng định đúng.
✍️ Hướng dẫn giải:
Ta thực hiện các thao tác như trên được bảng sau

Ta nhận ra, khi thực hiện thao tác 6 lần, dãy số sẽ quay trở lại trạng thái ban đầu.
1000 chia 6 dư 4 nên lần thứ 1000 sẽ giống với lần thứ 4 nên ta được số:
2712 chia hết cho 6 nên lần thứ 2712 sẽ giống với ban đầu nên ta được số: 
🔑 Đáp án các ô lần lượt là:
✍️ Hướng dẫn giải:
Ta thực hiện các thao tác như trên được bảng sau

Ta nhận ra, khi thực hiện thao tác 6 lần, dãy số sẽ quay trở lại trạng thái ban đầu.
1000 chia 6 dư 4 nên lần thứ 1000 sẽ giống với lần thứ 4 nên ta được số:
2712 chia hết cho 6 nên lần thứ 2712 sẽ giống với ban đầu nên ta được số: 
🔑 Đáp án các ô lần lượt là:

Câu 13 [1039027]: Điền một số tự nhiên thích hợp vào chỗ trống.
Ta quy ước phép toán sau
Khi đó với số nguyên dương
xét dãy số
được xác định bởi
.
Chữ số tận cùng của
là __________.
Ta quy ước phép toán sau
Khi đó với số nguyên dương
xét dãy số
được xác định bởi
. Chữ số tận cùng của
là __________.
📌 Chú ý: Đây là kiểu câu hỏi “Điền đáp án đúng” với dữ liệu điền vào chỗ trống là “ một số tự nhiên ”. Khi trả lời câu hỏi này, cần chú ý đến dữ liệu điền vào chỗ trống để tránh sai sót.
✍️ Hướng dẫn giải:
Đầu tiên ta có
là một số chẵn nên sẽ có dạng
. Khi đó

Suy ra
có dạng
, khi đó

🔑 Điền đáp án: 2.
✍️ Hướng dẫn giải:
Đầu tiên ta có
là một số chẵn nên sẽ có dạng
. Khi đó
Suy ra
có dạng
, khi đó
🔑 Điền đáp án: 2.
Câu 14 [1039125]: Kéo và thả các số thích hợp vào các chỗ trống.
Cho hai số tự nhiên m, n thỏa mãn
Khi đó,
[[20863803]] và
[[20863806]].
Cho hai số tự nhiên m, n thỏa mãn
Khi đó,
[[20863803]] và
[[20863806]].
📌 Chú ý: Đây là câu hỏi “Kéo thả đáp án đúng từ những đáp án cho trước”, học sinh chọn các phương án cho trước để kéo và thả vào các chỗ trống nhằm thu được các khẳng định đúng.
✍️ Hướng dẫn giải:
Dựa vào dữ kiện:
🔑 Đáp án các ô lần lượt là:
✍️ Hướng dẫn giải:
Dựa vào dữ kiện:
🔑 Đáp án các ô lần lượt là:

Câu 15 [1040705]: Để thay nước trong một hồ bơi,người ta dùng 6 máy bơm và dự kiến sẽ rút hết nước sau 4 giờ. Muốn rút hết nước của hồ bơi sau 1 giờ 30 phút cần lắp thêm mấy máy bơm nữa? (các máy bơm cùng năng suất)
A, 8.
B, 9.
C, 10.
D, 11.
📌 Chú ý: Đây là kiểu câu hỏi “Nhiều lựa chọn”, với phần chọn phương án được cho bởi “hình tròn”
câu hỏi này thuộc dạng “Chọn một trong bốn đáp án”, có nghĩa là chỉ có một phương án đúng duy nhất trong câu hỏi này.
✍️ Hướng dẫn giải:
Dựa vào dữ kiện: Để thay nước trong một hồ bơi, người ta dùng 6 máy bơm và dự kiến sẽ rút hết nước sau 4 giờ.
Gọi số máy bơm cần để rút hết nước bể bơi trong 1 giờ 30 phút là x (máy bơm.).
Đổi: 1 giờ 30 phút = 1,5 giờ.
Số máy bơm và thời gian rút hết nước bể là hai đại lượng tỉ lệ nghịch.
Cần lắp thêm:
(máy bơm).
🔑 Chọn đáp án: 10.
câu hỏi này thuộc dạng “Chọn một trong bốn đáp án”, có nghĩa là chỉ có một phương án đúng duy nhất trong câu hỏi này.✍️ Hướng dẫn giải:
Dựa vào dữ kiện: Để thay nước trong một hồ bơi, người ta dùng 6 máy bơm và dự kiến sẽ rút hết nước sau 4 giờ.
Gọi số máy bơm cần để rút hết nước bể bơi trong 1 giờ 30 phút là x (máy bơm.).
Đổi: 1 giờ 30 phút = 1,5 giờ.
Số máy bơm và thời gian rút hết nước bể là hai đại lượng tỉ lệ nghịch.
Cần lắp thêm:
(máy bơm).
🔑 Chọn đáp án: 10.
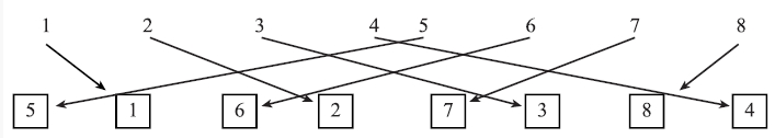
Câu 16 [1070688]: Cho hình vẽ sau

Mỗi phát biểu sau đây là đúng hay sai?

Mỗi phát biểu sau đây là đúng hay sai?
📌 Chú ý: Đây là câu hỏi “Chọn đáp án Đúng/Sai” dạng bảng. Khi trả lời câu hỏi này, học sinh cần chú ý đến các phát biểu theo thứ tự từ trên xuống dưới. Rất có thể các phát biểu trước là gợi ý để trả lời các phát biểu sau. Thí sinh cần chọn hoặc đúng hoặc sai cho tất cả các ý trong câu hỏi này.
✍️ Hướng dẫn giải:
Dựa vào hình vẽ:
Suy ra
,
,
.
Nên
.
•
là số lẻ.
•
là số chính phương.
• Tổng
.
• Tổng các số lẻ
.
🔑 Đáp án: Sai – Đúng – Sai – Đúng.
✍️ Hướng dẫn giải:
Dựa vào hình vẽ:
Suy ra
,
,
.
Nên
.
•
là số lẻ.
•
là số chính phương.
• Tổng
.
• Tổng các số lẻ
.
🔑 Đáp án: Sai – Đúng – Sai – Đúng.
Câu 17 [1070689]: Bạn Hưng nhập một số tự nhiên N có bốn chữ số từ bàn phím máy tính cầm tay rồi bấm nút khai căn bậc hai thì nhận được kết quả là một số tự nhiên có hai chữ số. Tiếp đó, Hưng lại nhập một số có bốn chữ số mới bằng cách cộng 3 đơn vị vào mỗi chữ số của số N ban đầu (chẳng hạn, nếu số N ban đầu là 1352 thì số sau là 4685) rồi lại bấm nút khai căn bậc hai thì vẫn thu được kết quả là một tự nhiên có hai chữ số. Bạn Hưng tự hỏi rằng “Liệu có nhiều số tự nhiên N “đẹp” như vậy không?” Nhận định nào sau đây đúng?
A, Hưng đã may mắn hoặc chủ đích biết trước, nhập lần đầu được một trong bốn số tự nhiên N có bốn chữ số tồn tại với tính chất như vậy.
B, Hưng đã nhầm lẫn ở công đoạn hoặc bấm sai nút nào đó, không thể có những số tự nhiên N có bốn chữ số “đẹp” như vậy.
C, Hưng đã rất may mắn hoặc chủ đích biết trước, nhập lần đầu được số tự nhiên N có bốn chữ số duy nhất tồn tại với tính chất này.
D, Không có gì kỳ lạ vì tồn tại hàng chục số tự nhiên N có bốn chữ số “đẹp” như vậy.
📌 Chú ý: Đây là kiểu câu hỏi “Nhiều lựa chọn”, với phần chọn phương án được cho bởi “hình tròn”
câu hỏi này thuộc dạng “Chọn một trong bốn đáp án”, có nghĩa là chỉ có một phương án đúng duy nhất trong câu hỏi này.
✍️ Hướng dẫn giải:
Dựa vào các dữ kiện:
• Bạn Hưng nhập một số tự nhiên N có bốn chữ số từ bàn phím máy tính cầm tay rồi bấm nút khai căn bậc hai thì nhận được kết quả là một số tự nhiên có hai chữ số.
• Tiếp đó, Hưng lại nhập một số có bốn chữ số mới bằng cách cộng 3 đơn vị vào mỗi chữ số của số N ban đầu (chẳng hạn, nếu số N ban đầu là 1352 thì số sau là 4685) rồi lại bấm nút khai căn bậc hai thì vẫn thu được kết quả là một tự nhiên có hai chữ số.
Gọi
,
, ta có
.
Phân tích
, thử các cặp ước lẻ:
.
Chỉ
cho
,
.
Vậy chỉ có
thỏa mãn.
🔑 Chọn đáp án: Hưng đã rất may mắn hoặc chủ đích biết trước, nhập lần đầu được số tự nhiên N có bốn chữ số duy nhất tồn tại với tính chất này. Đáp án: C
câu hỏi này thuộc dạng “Chọn một trong bốn đáp án”, có nghĩa là chỉ có một phương án đúng duy nhất trong câu hỏi này.✍️ Hướng dẫn giải:
Dựa vào các dữ kiện:
• Bạn Hưng nhập một số tự nhiên N có bốn chữ số từ bàn phím máy tính cầm tay rồi bấm nút khai căn bậc hai thì nhận được kết quả là một số tự nhiên có hai chữ số.
• Tiếp đó, Hưng lại nhập một số có bốn chữ số mới bằng cách cộng 3 đơn vị vào mỗi chữ số của số N ban đầu (chẳng hạn, nếu số N ban đầu là 1352 thì số sau là 4685) rồi lại bấm nút khai căn bậc hai thì vẫn thu được kết quả là một tự nhiên có hai chữ số.
Gọi
,
, ta có
. Phân tích
, thử các cặp ước lẻ:
. Chỉ
cho
,
. Vậy chỉ có
thỏa mãn.🔑 Chọn đáp án: Hưng đã rất may mắn hoặc chủ đích biết trước, nhập lần đầu được số tự nhiên N có bốn chữ số duy nhất tồn tại với tính chất này. Đáp án: C
Câu 18 [1070690]: Giai thừa của một số n, ký hiệu là
được định nghĩa là tích của n số nguyên dương đầu tiên. Ví dụ: 
Khi đó, ta đặt
Mỗi phát biểu sau đây là đúng hay sai?
được định nghĩa là tích của n số nguyên dương đầu tiên. Ví dụ: 
Khi đó, ta đặt
Mỗi phát biểu sau đây là đúng hay sai?
📌 Chú ý: Đây là câu hỏi “Chọn đáp án Đúng/Sai” dạng bảng. Khi trả lời câu hỏi này, học sinh cần chú ý đến các phát biểu theo thứ tự từ trên xuống dưới. Rất có thể các phát biểu trước là gợi ý để trả lời các phát biểu sau. Thí sinh cần chọn hoặc đúng hoặc sai cho tất cả các ý trong câu hỏi này.
✍️ Hướng dẫn giải:
Dựa vào dữ kiện:
.
,
,
,
,
,
.
.
.
Vì
với
đều có tận cùng là
, nên chữ số tận cùng của
là chữ số tận cùng của
, tức là
.
,
,
có tận cùng là
.
🔑 Đáp án: Sai – Đúng – Sai.
✍️ Hướng dẫn giải:
Dựa vào dữ kiện:
.
,
,
,
,
,
.
.
.
Vì
với
đều có tận cùng là
, nên chữ số tận cùng của
là chữ số tận cùng của
, tức là
.
,
,
có tận cùng là
.
🔑 Đáp án: Sai – Đúng – Sai.
Câu 19 [1070691]: Bạn Duy Anh thả 3 viên đá hình cầu giống nhau vào cốc đựng đầy nước thì thấy thể tích nước tràn ra là 18 ml. Khi đó, mỗi viên đá Duy Anh thả vào có thể tích bằng?
A, 

B, 

C, 

D, 

📌 Chú ý: Đây là kiểu câu hỏi “Nhiều lựa chọn”, với phần chọn phương án được cho bởi “hình tròn”
câu hỏi này thuộc dạng “Chọn một trong bốn đáp án”, có nghĩa là chỉ có một phương án đúng duy nhất trong câu hỏi này.
✍️ Hướng dẫn giải:
Dựa vào dữ kiện: Bạn Duy Anh thả 3 viên đá hình cầu giống nhau vào cốc đựng đầy nước thì thấy thể tích nước tràn ra là 18 ml.
Đổi:
Thể tích nước tràn ra đúng bằng tổng thể tích của ba viên bi nên thể tích một viên bi là:
🔑 Chọn đáp án:
Đáp án: B
câu hỏi này thuộc dạng “Chọn một trong bốn đáp án”, có nghĩa là chỉ có một phương án đúng duy nhất trong câu hỏi này.✍️ Hướng dẫn giải:
Dựa vào dữ kiện: Bạn Duy Anh thả 3 viên đá hình cầu giống nhau vào cốc đựng đầy nước thì thấy thể tích nước tràn ra là 18 ml.
Đổi:

Thể tích nước tràn ra đúng bằng tổng thể tích của ba viên bi nên thể tích một viên bi là:

🔑 Chọn đáp án:
Đáp án: B
Câu 20 [1070692]: Phép chia có dư (phép chia với dư) có định lí được phát biểu như sau: Cho 2 số nguyên a và d khác 0, khi đó tồn tại duy nhất các số nguyên p, q, r sao cho 
Các số nguyên trong định lí trên được đặt tên như sau:
1. q được gọi là thương khi chia a cho d.
2. r được gọi là số dư khi chia a cho d.
3. d được gọi là số chia.
4. a được gọi là số bị chia.
Phép toán tìm q và r được gọi là phép chia với dư. Mỗi phát biểu sau đây là đúng hay sai?

Các số nguyên trong định lí trên được đặt tên như sau:
1. q được gọi là thương khi chia a cho d.
2. r được gọi là số dư khi chia a cho d.
3. d được gọi là số chia.
4. a được gọi là số bị chia.
Phép toán tìm q và r được gọi là phép chia với dư. Mỗi phát biểu sau đây là đúng hay sai?
📌 Chú ý: Đây là câu hỏi “Chọn đáp án Đúng/Sai” dạng bảng. Khi trả lời câu hỏi này, học sinh cần chú ý đến các phát biểu theo thứ tự từ trên xuống dưới. Rất có thể các phát biểu trước là gợi ý để trả lời các phát biểu sau. Thí sinh cần chọn hoặc đúng hoặc sai cho tất cả các ý trong câu hỏi này.
✍️ Hướng dẫn giải:
Xét các phát biểu:
• 2025 chia cho 2024 được thương là 1 và dư 1.
• –2025 chia cho 5 được thương là –4.
🔑 Đáp án: Đúng – Đúng.
✍️ Hướng dẫn giải:
Xét các phát biểu:
• 2025 chia cho 2024 được thương là 1 và dư 1.
• –2025 chia cho 5 được thương là –4.
🔑 Đáp án: Đúng – Đúng.
Câu 21 [1070693]: Điền một số tự nhiên thích hợp vào chỗ trống.
Bạn Hưng viết một số tự nhiên có ba chữ số. Bạn Nhâm viết thêm số 1 vào trước số của Hưng thì thu được một số gấp 3 lần số Hưng viết. Khi đó, số tự nhiên sau khi Nhâm thêm số 1 vào là __________.
Bạn Hưng viết một số tự nhiên có ba chữ số. Bạn Nhâm viết thêm số 1 vào trước số của Hưng thì thu được một số gấp 3 lần số Hưng viết. Khi đó, số tự nhiên sau khi Nhâm thêm số 1 vào là __________.
📌 Chú ý: Đây là kiểu câu hỏi “Điền đáp án đúng” với dữ liệu điền vào chỗ trống là “một số tự nhiên”. Khi trả lời câu hỏi này, cần chú ý đến dữ liệu điền vào chỗ trống để tránh sai sót.
✍️ Hướng dẫn giải:
Dựa vào các dữ kiện:
• Bạn Hưng viết một số tự nhiên có ba chữ số.
• Bạn Nhâm viết thêm số 1 vào trước số của Hưng thì thu được một số gấp 3 lần số Hưng viết.
Gọi số tự nhiên Hưng viết là x.


🔑 Điền đáp án: 1500.
✍️ Hướng dẫn giải:
Dựa vào các dữ kiện:
• Bạn Hưng viết một số tự nhiên có ba chữ số.
• Bạn Nhâm viết thêm số 1 vào trước số của Hưng thì thu được một số gấp 3 lần số Hưng viết.
Gọi số tự nhiên Hưng viết là x.


🔑 Điền đáp án: 1500.
Câu 22 [1070694]: Bạn Trang phát biểu: “Những số có dạng
không chia hết cho 10 với mọi giá trị n nguyên dương”. Phát biểu của bạn Trang là đúng hay sai?
không chia hết cho 10 với mọi giá trị n nguyên dương”. Phát biểu của bạn Trang là đúng hay sai? A, Đúng.
B, Sai.
C,
D,
📌 Chú ý: Đây là kiểu câu hỏi “Nhiều lựa chọn”, với phần chọn phương án được cho bởi “hình tròn”
câu hỏi này thuộc dạng “Chọn một trong bốn đáp án”, có nghĩa là chỉ có một phương án đúng duy nhất trong câu hỏi này.
✍️ Hướng dẫn giải:
Lũy thừa của 5 là một số có chữ số tận cùng bằng 5, vì thế không chia hết cho 10.
🔑 Chọn đáp án: Đúng.
câu hỏi này thuộc dạng “Chọn một trong bốn đáp án”, có nghĩa là chỉ có một phương án đúng duy nhất trong câu hỏi này.✍️ Hướng dẫn giải:
Lũy thừa của 5 là một số có chữ số tận cùng bằng 5, vì thế không chia hết cho 10.
🔑 Chọn đáp án: Đúng.
Câu 23 [1070695]: Biết rằng số 
trong đó n là số chữ số 0 tận cùng của 200!. Giá trị của n là

trong đó n là số chữ số 0 tận cùng của 200!. Giá trị của n là A, 48.
B, 49.
C, 50.
D, 51.
📌 Chú ý: Đây là kiểu câu hỏi “Nhiều lựa chọn”, với phần chọn phương án được cho bởi “hình tròn”
câu hỏi này thuộc dạng “Chọn một trong bốn đáp án”, có nghĩa là chỉ có một phương án đúng duy nhất trong câu hỏi này.
✍️ Hướng dẫn giải:
Dựa vào dữ kiện:
trong đó n là số chữ số 0 tận cùng của 200!.
Số chữ số 0 tận cùng của 200! là số lần xuất hiện của thừa số 5 trong phân tích thừa số nguyên tố.
Ta có:
Vậy
.
🔑 Chọn đáp án: 49. Đáp án: B
câu hỏi này thuộc dạng “Chọn một trong bốn đáp án”, có nghĩa là chỉ có một phương án đúng duy nhất trong câu hỏi này.✍️ Hướng dẫn giải:
Dựa vào dữ kiện:

trong đó n là số chữ số 0 tận cùng của 200!.Số chữ số 0 tận cùng của 200! là số lần xuất hiện của thừa số 5 trong phân tích thừa số nguyên tố.
Ta có:
Vậy
.🔑 Chọn đáp án: 49. Đáp án: B
Câu 24 [1070696]: Điền một số thập phân thích hợp vào chỗ trống.
Số quy tròn của số 567,78346237 đến hàng phần triệu là __________.
Số quy tròn của số 567,78346237 đến hàng phần triệu là __________.
📌 Chú ý: Đây là kiểu câu hỏi “Điền đáp án đúng” với dữ liệu điền vào chỗ trống là “một số thập phân”. Khi trả lời câu hỏi này, cần chú ý đến dữ liệu điền vào chỗ trống để tránh sai sót.
✍️ Hướng dẫn giải:
Số quy tròn của số 567,78346237 đến hàng phần triệu là 567,7834624.
🔑 Điền đáp án: 567,7834624.
✍️ Hướng dẫn giải:
Số quy tròn của số 567,78346237 đến hàng phần triệu là 567,7834624.
🔑 Điền đáp án: 567,7834624.
Câu 25 [1070697]: Chữ số tận cùng của hiệu
là
là A, 3.
B, 4.
C, 7.
D, 1.
📌 Chú ý: Đây là kiểu câu hỏi “Nhiều lựa chọn”, với phần chọn phương án được cho bởi “hình tròn”
câu hỏi này thuộc dạng “Chọn một trong bốn đáp án”, có nghĩa là chỉ có một phương án đúng duy nhất trong câu hỏi này.
✍️ Hướng dẫn giải:
Xét chữ số tận cùng của
và
:
• Chu kỳ tận cùng của
là
, có độ dài
.
chữ số tận cùng của
là
.
• Chu kỳ tận cùng của
là
, cũng có độ dài
.
chữ số tận cùng của
là
.
Hiệu có chữ số tận cùng:
.
Vậy chữ số tận cùng của
là
.
🔑 Chọn đáp án: 4.
câu hỏi này thuộc dạng “Chọn một trong bốn đáp án”, có nghĩa là chỉ có một phương án đúng duy nhất trong câu hỏi này.✍️ Hướng dẫn giải:
Xét chữ số tận cùng của
và
:• Chu kỳ tận cùng của
là
, có độ dài
.
chữ số tận cùng của
là
.• Chu kỳ tận cùng của
là
, cũng có độ dài
.
chữ số tận cùng của
là
.Hiệu có chữ số tận cùng:
.Vậy chữ số tận cùng của
là
.🔑 Chọn đáp án: 4.
Câu 26 [1070698]: Cho
và
Mỗi phát biểu sau đây là đúng hay sai?
và
Mỗi phát biểu sau đây là đúng hay sai?
📌 Chú ý: Đây là câu hỏi “Chọn đáp án Đúng/Sai” dạng bảng. Khi trả lời câu hỏi này, học sinh cần chú ý đến các phát biểu theo thứ tự từ trên xuống dưới. Rất có thể các phát biểu trước là gợi ý để trả lời các phát biểu sau. Thí sinh cần chọn hoặc đúng hoặc sai cho tất cả các ý trong câu hỏi này.
✍️ Hướng dẫn giải:
Dựa vào dữ kiện:
và
📒 Áp dụng tính chất của dãy tỉ số bằng nhau:
• Với
.
• Với
.
🔑 Đáp án: Đúng – Sai.
✍️ Hướng dẫn giải:
Dựa vào dữ kiện:
và
📒 Áp dụng tính chất của dãy tỉ số bằng nhau:
• Với
.
• Với
.
🔑 Đáp án: Đúng – Sai.
Câu 27 [1070699]: Điền một số nguyên thích hợp vào chỗ trống.
Cho 2 số có tỉ số bằng
Nếu thêm vào số thứ nhất 24 đơn vị thì tỉ số của chúng sẽ bằng
Tổng của 2 số đó là __________.
Cho 2 số có tỉ số bằng
Nếu thêm vào số thứ nhất 24 đơn vị thì tỉ số của chúng sẽ bằng
Tổng của 2 số đó là __________.
📌 Chú ý: Đây là kiểu câu hỏi “Điền đáp án đúng” với dữ liệu điền vào chỗ trống là “một số nguyên”. Khi trả lời câu hỏi này, cần chú ý đến dữ liệu điền vào chỗ trống để tránh sai sót.
✍️ Hướng dẫn giải:
Dựa vào các dữ kiện:
• 2 số có tỉ số bằng
• Nếu thêm vào số thứ nhất 24 đơn vị thì tỉ số của chúng sẽ bằng
Gọi hai số cần tìm là a và b.


🔑 Điền đáp án: 55.
✍️ Hướng dẫn giải:
Dựa vào các dữ kiện:
• 2 số có tỉ số bằng
• Nếu thêm vào số thứ nhất 24 đơn vị thì tỉ số của chúng sẽ bằng
Gọi hai số cần tìm là a và b.


🔑 Điền đáp án: 55.
Câu 28 [1070700]: Điền một số nguyên dương thích hợp vào chỗ trống.
Số
có chữ số hàng đơn vị là __________.
Số
có chữ số hàng đơn vị là __________.
📌 Chú ý: Đây là kiểu câu hỏi “Điền đáp án đúng” với dữ liệu điền vào chỗ trống là “một số nguyên dương”. Khi trả lời câu hỏi này, cần chú ý đến dữ liệu điền vào chỗ trống để tránh sai sót.
✍️ Hướng dẫn giải:
Dựa vào dữ kiện: Số
Xét chữ số hàng đơn vị của từng số hạng:
•
có chữ số hàng đơn vị luôn là
.
•
có chu kỳ
,
hàng đơn vị là
.
•
có cùng hàng đơn vị với
, chu kỳ
,
lẻ
hàng đơn vị là
.
Cộng lại:
chữ số hàng đơn vị là 6.
Vậy chữ số hàng đơn vị của A là 6.
🔑 Điền đáp án: 6.
✍️ Hướng dẫn giải:
Dựa vào dữ kiện: Số

Xét chữ số hàng đơn vị của từng số hạng:
•
có chữ số hàng đơn vị luôn là
.•
có chu kỳ
,
hàng đơn vị là
.•
có cùng hàng đơn vị với
, chu kỳ
,
lẻ
hàng đơn vị là
.Cộng lại:
chữ số hàng đơn vị là 6.Vậy chữ số hàng đơn vị của A là 6.
🔑 Điền đáp án: 6.
Câu 29 [1070701]: Điền một số tự nhiên thích hợp vào chỗ trống.
Cho số
Chữ số hàng đơn vị của số A là __________.
Cho số
Chữ số hàng đơn vị của số A là __________.
📌 Chú ý: Đây là kiểu câu hỏi “Điền đáp án đúng” với dữ liệu điền vào chỗ trống là “một số tự nhiên”. Khi trả lời câu hỏi này, cần chú ý đến dữ liệu điền vào chỗ trống để tránh sai sót.
✍️ Hướng dẫn giải:
Dựa vào dữ kiện:
Ta có:
Với
:
Xét hàng đơn vị:
Chữ số hàng đơn vị là 0.
Ba số tự nhiên liên tiếp thì chia hết cho 3.
🔑 Điền đáp án: 0.
✍️ Hướng dẫn giải:
Dựa vào dữ kiện:
Ta có:
Với
:
Xét hàng đơn vị:
Chữ số hàng đơn vị là 0.
Ba số tự nhiên liên tiếp thì chia hết cho 3.
🔑 Điền đáp án: 0.
Câu 30 [1070702]: Kéo và thả các số thích hợp vào các chỗ trống.
Với
thì
[[21449922]]_;
[[21449920]];
[[21449921]].
Với
thì
[[21449922]]_;
[[21449920]];
[[21449921]].
📌 Chú ý: Đây là câu hỏi “Kéo thả đáp án đúng từ những đáp án cho trước”, học sinh chọn các phương án cho trước để kéo và thả vào các chỗ trống nhằm thu được các khẳng định đúng.
✍️ Hướng dẫn giải:
Dựa vào dữ kiện:
Ta có:
🔑 Đáp án các ô lần lượt là:

✍️ Hướng dẫn giải:
Dựa vào dữ kiện:
Ta có:
🔑 Đáp án các ô lần lượt là:


Câu 31 [1070703]: Kéo và thả các số thích hợp vào các chỗ trống.
Cho biểu thức
với
Vì
với
nên
Do đó
[[21449931]].
Suy ra
[[21449932]].
Cho biểu thức
với
Vì
với
nên
Do đó
[[21449931]]. Suy ra
[[21449932]].
📌 Chú ý: Đây là câu hỏi “Kéo thả đáp án đúng từ những đáp án cho trước”, học sinh chọn các phương án cho trước để kéo và thả vào các chỗ trống nhằm thu được các khẳng định đúng.
✍️ Hướng dẫn giải:
với
. Vì
nên
.
Suy ra
, do đó
.
Vậy
(đạt khi
).
🔑 Đáp án các ô lần lượt là:
✍️ Hướng dẫn giải:
với
. Vì
nên
.
Suy ra
, do đó
.
Vậy
(đạt khi
).
🔑 Đáp án các ô lần lượt là:

Câu 32 [1070704]: Điền các số nguyên thích hợp vào các chỗ trống.
Anh Nam chuẩn bị đi công tác bằng máy bay. Máy bay sẽ cất cánh lúc 17 giờ 20 phút. Anh Nam cần có mặt ở sân bay trước ít nhất 1 giờ 30 phút để làm thủ tục. Biết rằng đi từ nhà Nam đến sân bay mất khoảng 50 phút.
Vậy anh Nam phải đi từ nhà muộn nhất là vào lúc __________ giờ __________ phút để kịp giờ bay.
Anh Nam chuẩn bị đi công tác bằng máy bay. Máy bay sẽ cất cánh lúc 17 giờ 20 phút. Anh Nam cần có mặt ở sân bay trước ít nhất 1 giờ 30 phút để làm thủ tục. Biết rằng đi từ nhà Nam đến sân bay mất khoảng 50 phút.
Vậy anh Nam phải đi từ nhà muộn nhất là vào lúc __________ giờ __________ phút để kịp giờ bay.
📌 Chú ý: Đây là kiểu câu hỏi “Điền đáp án đúng” với dữ liệu điền vào chỗ trống là “các số nguyên”. Khi trả lời câu hỏi này, cần chú ý đến dữ liệu điền vào chỗ trống để tránh sai sót.
✍️ Hướng dẫn giải:
Dựa vào dữ kiện: Máy bay sẽ cất cánh lúc 17 giờ 20 phút. Anh Nam cần có mặt ở sân bay trước ít nhất 1 giờ 30 phút để làm thủ tục. Anh Nam phải có mặt ở sân muộn nhất là lúc:
17 giờ 20 phút – 1 giờ 30 phút
15 giờ 50 phút.
Kết hợp với dữ kiện: Đi từ nhà anh Nam đến sân bay mất khoảng 50 phút
Để có mặt ở sân bay lúc 15 giờ 50 phút thì anh Nam phải đi từ nhà lúc:
15 giờ 50 phút – 50 phút
15 giờ 0 phút.
🔑 Điền đáp án: 15; 0.
✍️ Hướng dẫn giải:
Dựa vào dữ kiện: Máy bay sẽ cất cánh lúc 17 giờ 20 phút. Anh Nam cần có mặt ở sân bay trước ít nhất 1 giờ 30 phút để làm thủ tục. Anh Nam phải có mặt ở sân muộn nhất là lúc:
17 giờ 20 phút – 1 giờ 30 phút
15 giờ 50 phút.Kết hợp với dữ kiện: Đi từ nhà anh Nam đến sân bay mất khoảng 50 phút
Để có mặt ở sân bay lúc 15 giờ 50 phút thì anh Nam phải đi từ nhà lúc:
15 giờ 50 phút – 50 phút
15 giờ 0 phút.🔑 Điền đáp án: 15; 0.
Câu 33 [1070705]: Điền một số tự nhiên thích hợp vào chỗ trống.
Hưng là một học sinh rất đam mê kỳ thi Đánh giá tư duy Đại học Bách khoa Hà Nội. Hưng đã tham gia 7 đợt thi, ở tất cả các lần thi, Hưng luôn đạt trên 90 điểm (tối đa 100 điểm). Số điểm ở 7 lần thi đôi một khác nhau và đều là các số nguyên. Sau mỗi lần thi, Hưng sẽ tính điểm trung bình các lần thi đã qua và thấy nó cũng là một số nguyên. Biết Hưng được 95 điểm ở lần thứ 7, số điểm của Hưng ở lần thi thứ 6 là __________.
Hưng là một học sinh rất đam mê kỳ thi Đánh giá tư duy Đại học Bách khoa Hà Nội. Hưng đã tham gia 7 đợt thi, ở tất cả các lần thi, Hưng luôn đạt trên 90 điểm (tối đa 100 điểm). Số điểm ở 7 lần thi đôi một khác nhau và đều là các số nguyên. Sau mỗi lần thi, Hưng sẽ tính điểm trung bình các lần thi đã qua và thấy nó cũng là một số nguyên. Biết Hưng được 95 điểm ở lần thứ 7, số điểm của Hưng ở lần thi thứ 6 là __________.
📌 Chú ý: Đây là kiểu câu hỏi “Điền đáp án đúng” với dữ liệu điền vào chỗ trống là “một số tự nhiên”. Khi trả lời câu hỏi này, cần chú ý đến dữ liệu điền vào chỗ trống để tránh sai sót.
✍️ Hướng dẫn giải:
Dựa vào các dữ kiện:
• Hưng đã tham gia 7 đợt thi, ở tất cả các lần thi, Hưng luôn đạt trên 90 điểm (tối đa 100 điểm).
• Số điểm ở 7 lần thi đôi một khác nhau và đều là các số nguyên.
• Điểm trung bình các lần thi đã qua và thấy nó cũng là một số nguyên.
• Hưng được 95 điểm ở lần thứ 7.
Gọi điểm các lần là
với
và
.
Ta có
chia hết cho
, và
chia hết cho
.
và
.
Giải hệ đồng dư:
.
Vì mỗi
nên
.
Số duy nhất trong khoảng đó thỏa mãn
là
.
Ta có
, mà
.
Do đó
.
Vì
và các điểm đôi một khác nhau nên
.
🔑 Điền đáp án: 100.
✍️ Hướng dẫn giải:
Dựa vào các dữ kiện:
• Hưng đã tham gia 7 đợt thi, ở tất cả các lần thi, Hưng luôn đạt trên 90 điểm (tối đa 100 điểm).
• Số điểm ở 7 lần thi đôi một khác nhau và đều là các số nguyên.
• Điểm trung bình các lần thi đã qua và thấy nó cũng là một số nguyên.
• Hưng được 95 điểm ở lần thứ 7.
Gọi điểm các lần là
với
và
.Ta có
chia hết cho
, và
chia hết cho
.
và
.Giải hệ đồng dư:
.Vì mỗi
nên
.Số duy nhất trong khoảng đó thỏa mãn
là
.Ta có
, mà
.Do đó
.Vì
và các điểm đôi một khác nhau nên
.🔑 Điền đáp án: 100.
Câu 34 [1070706]: Người ta thả một số bèo vào ao thì sau 8 ngày bèo phủ kín mặt ao. Biết rằng cứ sau một ngày thì diện tích bèo tăng lên gấp đôi.
Mỗi phát biểu sau đây là đúng hay sai?
Mỗi phát biểu sau đây là đúng hay sai?
📌 Chú ý: Đây là câu hỏi “Chọn đáp án Đúng/Sai” dạng bảng. Khi trả lời câu hỏi này, học sinh cần chú ý đến các phát biểu theo thứ tự từ trên xuống dưới. Rất có thể các phát biểu trước là gợi ý để trả lời các phát biểu sau. Thí sinh cần chọn hoặc đúng hoặc sai cho tất cả các ý trong câu hỏi này.
✍️ Hướng dẫn giải:
Dựa vào các dữ kiện:
• Người ta thả một số bèo vào ao thì sau 8 ngày bèo phủ kín mặt ao.
• Biết rằng cứ sau một ngày thì diện tích bèo tăng lên gấp đôi.
Sau ngày thứ 7 bèo phủ kín nửa ao.
Sau ngày thứ 6 bèo phủ kín
(ao)
Sau ngày thứ 5 bèo phủ kín
(ao)
Sau ngày thứ 4 bèo phủ kín
(ao)
Sau ngày thứ 3 bèo phủ kín
(ao)
Sau ngày thứ 2 bèo phủ kín
(ao)
Sau ngày thứ nhất bèo phủ kín
(ao)
🔑 Đáp án: Đúng – Đúng.
✍️ Hướng dẫn giải:
Dựa vào các dữ kiện:
• Người ta thả một số bèo vào ao thì sau 8 ngày bèo phủ kín mặt ao.
• Biết rằng cứ sau một ngày thì diện tích bèo tăng lên gấp đôi.
Sau ngày thứ 7 bèo phủ kín nửa ao.
Sau ngày thứ 6 bèo phủ kín
(ao)
Sau ngày thứ 5 bèo phủ kín
(ao)
Sau ngày thứ 4 bèo phủ kín
(ao)
Sau ngày thứ 3 bèo phủ kín
(ao)
Sau ngày thứ 2 bèo phủ kín
(ao)
Sau ngày thứ nhất bèo phủ kín
(ao)
🔑 Đáp án: Đúng – Đúng.
Câu 35 [1070707]: Điền một số tự nhiên thích hợp vào chỗ trống.
Có __________ phân số tối giản nhỏ hơn 1 có tử và mẫu đều dương, biết rằng tích của tử và mẫu của phân số bằng 120.
Có __________ phân số tối giản nhỏ hơn 1 có tử và mẫu đều dương, biết rằng tích của tử và mẫu của phân số bằng 120.
📌 Chú ý: Đây là kiểu câu hỏi “Điền đáp án đúng” với dữ liệu điền vào chỗ trống là “một số tự nhiên”. Khi trả lời câu hỏi này, cần chú ý đến dữ liệu điền vào chỗ trống để tránh sai sót.
✍️ Hướng dẫn giải:
Dựa vào dữ kiện: phân số tối giản nhỏ hơn 1 có tử và mẫu đều dương, biết rằng tích của tử và mẫu của phân số bằng 120.
Các phân số tối giản nhỏ hơn 1 có tử và mẫu đều dương, biết rằng tích của tử và mẫu của phân số bằng 120 là
🔑 Điền đáp án: 4.
✍️ Hướng dẫn giải:
Dựa vào dữ kiện: phân số tối giản nhỏ hơn 1 có tử và mẫu đều dương, biết rằng tích của tử và mẫu của phân số bằng 120.
Các phân số tối giản nhỏ hơn 1 có tử và mẫu đều dương, biết rằng tích của tử và mẫu của phân số bằng 120 là
🔑 Điền đáp án: 4.
Câu 36 [1070708]: Điền một số nguyên thích hợp vào chỗ trống.
Một quyển sách có 5000 trang. Cần dùng __________ chữ số để đánh số trang quyển sách đó.
Một quyển sách có 5000 trang. Cần dùng __________ chữ số để đánh số trang quyển sách đó.
Một quyển sách có 5000 trang. Cần dùng __________ chữ số để đánh số trang quyển sách đó.📌 Chú ý: Đây là kiểu câu hỏi “Điền đáp án đúng” với dữ liệu điền vào chỗ trống là “một số nguyên”. Khi trả lời câu hỏi này, cần chú ý đến dữ liệu điền vào chỗ trống để tránh sai sót.
✍️ Hướng dẫn giải:
Dựa vào dữ kiện: Một quyển sách có 5000 trang.
Số trang có 1 chữ số: 9 trang.
Số trang có 2 chữ số: 90 trang.
Số trang có 3 chữ số: 900 trang.
Số trang có 4 chữ số: 9000 trang.
Kết hợp với dữ kiện: quyển sách có 7000 trang.
Ta có:
Số chữ số để đánh số trang là:
🔑 Điền đáp án: 18 893.
✍️ Hướng dẫn giải:
Dựa vào dữ kiện: Một quyển sách có 5000 trang.
Số trang có 1 chữ số: 9 trang.
Số trang có 2 chữ số: 90 trang.
Số trang có 3 chữ số: 900 trang.
Số trang có 4 chữ số: 9000 trang.
Kết hợp với dữ kiện: quyển sách có 7000 trang.
Ta có:

Số chữ số để đánh số trang là:

🔑 Điền đáp án: 18 893.
Câu 37 [1070709]: Kéo và thả các số thích hợp vào các chỗ trống.
Cuối năm học, thầy Duy Anh chuẩn bị quà cho 40 bạn trong lớp 12A1 vì đạt thành tích tốt trong năm học vừa qua. Học sinh của thầy Duy Anh chia thành 3 nhóm:
• Nhóm “Thật Thà” – chỉ nói thật.
• Nhóm “Gian Dối” – chỉ nói dối.
• Nhóm “Khôn Ngoan” – câu đầu giơ tay có hoặc không, các câu sau xen kẽ.
Thầy Duy Anh hỏi học sinh trong lớp lần lượt 3 câu hỏi sau:
• Bạn nào “Thật Thà” giơ tay?
Có 30 bạn giơ tay và thầy Duy Anh đưa cho mỗi bạn 1 phần quà.
• Bạn nào “Khôn Ngoan” giơ tay?
Có 18 bạn giơ tay và thầy Duy Anh đưa cho mỗi bạn 1 phần quà.
• Bạn nào “Gian Dối” giơ tay?
Có 12 bạn giơ tay và thầy Duy Anh đưa cho mỗi bạn 1 phần quà.
Lớp 12A1 có [[21449952]] bạn “Thật Thà”; có [[21449953]] bạn “Khôn Ngoan”.
Thầy Duy Anh đã đưa [[21449954]] phần quà cho các bạn “Gian Dối”.
Cuối năm học, thầy Duy Anh chuẩn bị quà cho 40 bạn trong lớp 12A1 vì đạt thành tích tốt trong năm học vừa qua. Học sinh của thầy Duy Anh chia thành 3 nhóm:
• Nhóm “Thật Thà” – chỉ nói thật.
• Nhóm “Gian Dối” – chỉ nói dối.
• Nhóm “Khôn Ngoan” – câu đầu giơ tay có hoặc không, các câu sau xen kẽ.
Thầy Duy Anh hỏi học sinh trong lớp lần lượt 3 câu hỏi sau:
• Bạn nào “Thật Thà” giơ tay?
Có 30 bạn giơ tay và thầy Duy Anh đưa cho mỗi bạn 1 phần quà.• Bạn nào “Khôn Ngoan” giơ tay?
Có 18 bạn giơ tay và thầy Duy Anh đưa cho mỗi bạn 1 phần quà.• Bạn nào “Gian Dối” giơ tay?
Có 12 bạn giơ tay và thầy Duy Anh đưa cho mỗi bạn 1 phần quà.Lớp 12A1 có [[21449952]] bạn “Thật Thà”; có [[21449953]] bạn “Khôn Ngoan”.
Thầy Duy Anh đã đưa [[21449954]] phần quà cho các bạn “Gian Dối”.
📌 Chú ý: Đây là câu hỏi “Kéo thả đáp án đúng từ những đáp án cho trước”, học sinh chọn các phương án cho trước để kéo và thả vào các chỗ trống nhằm thu được các khẳng định đúng.
✍️ Hướng dẫn giải:
Dựa vào dữ kiện: Cuối năm học, thầy Duy Anh chuẩn bị quà cho 40 bạn trong lớp 12A1 vì đạt thành tích tốt trong năm học vừa qua.
Gọi số bạn “Thật Thà”, số bạn “Gian Dối”, số bạn “Khôn Ngoan” giơ tay xen kẽ: giơ – không giơ – giơ, số bạn giơ tay xen kẽ: không giơ – giơ – không giơ lần lượt là a, b, c, d.
Suy ra
Kết hợp với dữ kiện: Bạn nào “Thật Thà” giơ tay?
Có 30 bạn giơ tay và thầy Duy Anh đưa cho mỗi bạn 1 phần quà.

Kết hợp với dữ kiện: Bạn nào “Khôn Ngoan” giơ tay?
Có 18 bạn giơ tay và thầy Duy Anh đưa cho mỗi bạn 1 phần quà.

Kết hợp với dữ kiện: Bạn nào “Gian Dối” giơ tay?
Có 12 bạn giơ tay và thầy Duy Anh đưa cho mỗi bạn 1 phần quà.

Ta có hệ phương trình:


Số bạn “Khôn Ngoan” là:
Số lì xì các bạn “Gian Dối” nhận là
(vì các bạn “Gian Dối” giơ tay 2 lần).
🔑 Đáp án các ô lần lượt là: 10; 22; 16.
✍️ Hướng dẫn giải:
Dựa vào dữ kiện: Cuối năm học, thầy Duy Anh chuẩn bị quà cho 40 bạn trong lớp 12A1 vì đạt thành tích tốt trong năm học vừa qua.
Gọi số bạn “Thật Thà”, số bạn “Gian Dối”, số bạn “Khôn Ngoan” giơ tay xen kẽ: giơ – không giơ – giơ, số bạn giơ tay xen kẽ: không giơ – giơ – không giơ lần lượt là a, b, c, d.
Suy ra

Kết hợp với dữ kiện: Bạn nào “Thật Thà” giơ tay?
Có 30 bạn giơ tay và thầy Duy Anh đưa cho mỗi bạn 1 phần quà. 
Kết hợp với dữ kiện: Bạn nào “Khôn Ngoan” giơ tay?
Có 18 bạn giơ tay và thầy Duy Anh đưa cho mỗi bạn 1 phần quà. 
Kết hợp với dữ kiện: Bạn nào “Gian Dối” giơ tay?
Có 12 bạn giơ tay và thầy Duy Anh đưa cho mỗi bạn 1 phần quà. 
Ta có hệ phương trình:


Số bạn “Khôn Ngoan” là:

Số lì xì các bạn “Gian Dối” nhận là
(vì các bạn “Gian Dối” giơ tay 2 lần).🔑 Đáp án các ô lần lượt là: 10; 22; 16.
Câu 38 [1070710]: Kéo và thả các phương án thích hợp vào các chỗ trống.
Nếu
và
thì 50 là [[21449969]] của a và b.
Nếu 30 là số tự nhiên nhỏ nhất mà
và
thì 30 là [[21449970]] của a và b.
Nếu
và
thì 50 là [[21449969]] của a và b. Nếu 30 là số tự nhiên nhỏ nhất mà
và
thì 30 là [[21449970]] của a và b.
📌 Chú ý: Đây là câu hỏi “Kéo thả đáp án đúng từ những đáp án cho trước”, học sinh chọn các phương án cho trước để kéo và thả vào các chỗ trống nhằm thu được các khẳng định đúng.
✍️ Hướng dẫn giải:
• Nếu
và
thì 50 là bội chung của a và b.
• Nếu 30 là số tự nhiên nhỏ nhất mà
và
thì 30 là bội chung nhỏ nhất của a và b.
🔑 Đáp án các ô lần lượt là: bội chung; bội chung nhỏ nhất.
✍️ Hướng dẫn giải:
• Nếu
và
thì 50 là bội chung của a và b.
• Nếu 30 là số tự nhiên nhỏ nhất mà
và
thì 30 là bội chung nhỏ nhất của a và b.
🔑 Đáp án các ô lần lượt là: bội chung; bội chung nhỏ nhất.
Câu 39 [1070711]: Điền một số tự nhiên thích hợp vào chỗ trống.
Cho các số nguyên x, y trái dấu thoả mãn
Gọi biểu thức
giá trị lớn nhất của biểu thức T là __________.
Cho các số nguyên x, y trái dấu thoả mãn
Gọi biểu thức
giá trị lớn nhất của biểu thức T là __________.
📌 Chú ý: Đây là kiểu câu hỏi “Điền đáp án đúng” với dữ liệu điền vào chỗ trống là “một số tự nhiên”. Khi trả lời câu hỏi này, cần chú ý đến dữ liệu điền vào chỗ trống để tránh sai sót.
✍️ Hướng dẫn giải:
Dựa vào dữ kiện: Các số nguyên x, y trái dấu thoả mãn
Ta có
trái dấu và
.
Giả sử
.
Biểu thức
.
Vì
,
nên
.
Với
,
với
.
Vậy
.
🔑 Điền đáp án: 3.
✍️ Hướng dẫn giải:
Dựa vào dữ kiện: Các số nguyên x, y trái dấu thoả mãn
Ta có
trái dấu và
.
Giả sử
.
Biểu thức
.
Vì
,
nên
.
Với
,
với
.
Vậy
.
🔑 Điền đáp án: 3.
Câu 40 [1070712]: Kéo và thả các số thích hợp vào các chỗ trống.
Khi phân tích số nguyên dương
thành tích các thừa số nguyên tố, thì số mũ của thừa số nguyên tố p được xác định bởi công thức

ở đó
là số nguyên lớn nhất nhỏ hơn x (chẳng hạn,
).
Số mũ của thừa số 2 khi phân tích 2024! thành tích các thừa số nguyên tố là [[21449982]].
Số các chữ số 0 ở tận cùng bên phải của 2024! là [[21449984]].
Khi phân tích số nguyên dương
thành tích các thừa số nguyên tố, thì số mũ của thừa số nguyên tố p được xác định bởi công thức
ở đó
là số nguyên lớn nhất nhỏ hơn x (chẳng hạn,
).Số mũ của thừa số 2 khi phân tích 2024! thành tích các thừa số nguyên tố là [[21449982]].
Số các chữ số 0 ở tận cùng bên phải của 2024! là [[21449984]].
📌 Chú ý: Đây là câu hỏi “Kéo thả đáp án đúng từ những đáp án cho trước”, học sinh chọn các phương án cho trước để kéo và thả vào các chỗ trống nhằm thu được các khẳng định đúng.
✍️ Hướng dẫn giải:

.
Số chữ số 0 tận cùng bằng
với
Vậy số mũ của thừa số 2 là 2017 và số chữ số 0 tận cùng của 2014! là 503.
🔑 Đáp án các ô lần lượt là: 2017; 503.
✍️ Hướng dẫn giải:

.
Số chữ số 0 tận cùng bằng
với
Vậy số mũ của thừa số 2 là 2017 và số chữ số 0 tận cùng của 2014! là 503.
🔑 Đáp án các ô lần lượt là: 2017; 503.