CẤU HÌNH ELECTRON NGUYÊN TỬ
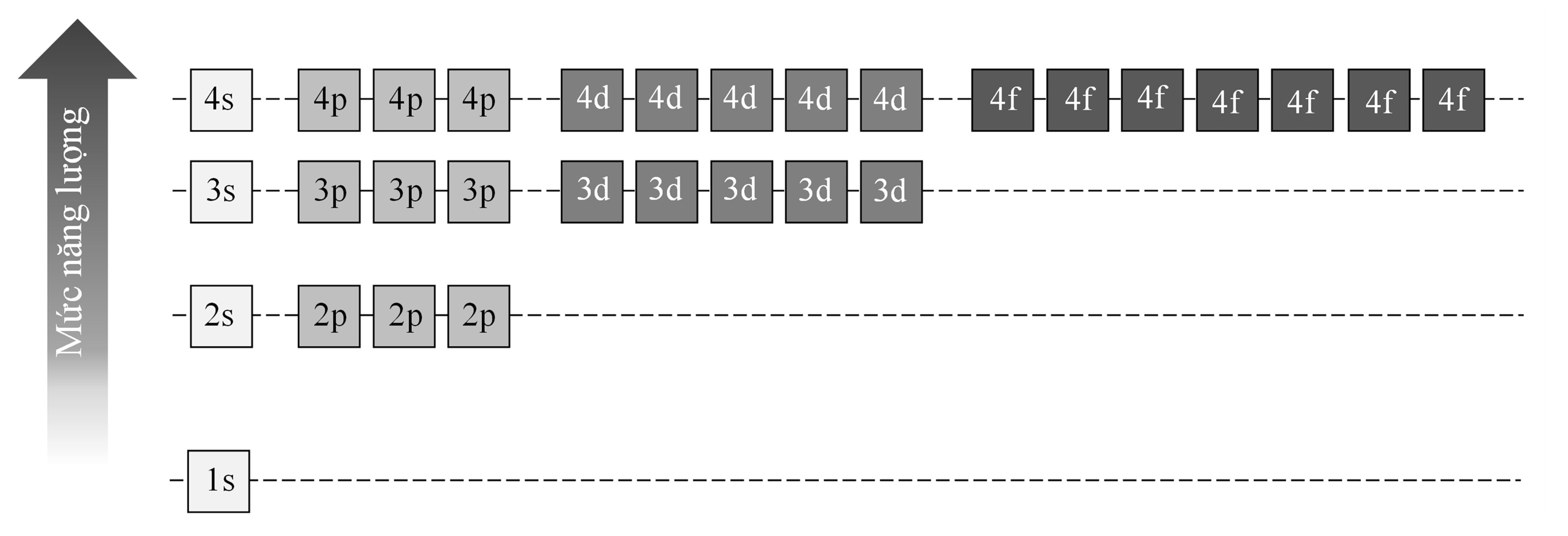
Nguyên tử hydrogen là một nguyên tử đặc biệt đơn giản vì nó chỉ chứa duy nhất một electron. Electron này có thể tồn tại trên phân lớp 1s (trạng thái cơ bản) hoặc nó có thể nhảy lên các phân lớp có mức năng lượng cao hơn (trạng thái kích thích). Tuy nhiên với các nguyên tử có nhiều electron hơn, chúng ta cần biết các electron này được phân bố như thế nào trong các phân lớp (cấu hình electron ở trạng thái cơ bản).Các electron trong một nguyên tử sẽ được sắp xếp theo một trật tự xác định, nó sẽ được điền lần lượt vào các phân lớp có mức năng lượng từ thấp đến cao như sau:


Các nguyên tố từ nhóm IIIB đến nhóm IB là các kim loại chuyển tiếp. Trong dãy kim loại chuyển tiếp đầu tiên, từ scandium (Z = 21) đến đồng (Z = 29), các electron được điền lần lượt vào phân lớp 3d. Tuy nhiên, có hai điều bất thường xảy ra.
Bất thường 1: Cấu hình electron của chromium (Crom – Cr) (Z = 24) là [Ar]4s13d5 chứ không phải [Ar]4s23d4 như chúng ta mong đợi.
Bất thường 2: Cấu hình electron của copper (đồng – Cu) (Z = 29) là [Ar]4s13d10 chứ không phải [Ar]4s23d9.
Lý do cho những bất thường này là khi phân lớp 3d đạt được cấu hình bão hòa hoặc bán bão hòa thì sẽ trở lên bền vững, từ đó giúp nguyên tử ổn định hơn về mặt năng lượng.

Câu 1 [382279]: Sự sắp xếp phân mức năng lượng nào sau đây là đúng?
A, 1s < 2p < 3p < 4p < 5s
B, 2s < 3p < 3d < 4s < 4p
C, 1s < 2p < 2s < 3s < 3p
D, 1s < 2p < 4s < 4p < 3d
Sự sắp xếp phân mức năng lượng 1s < 2p < 3p < 4p < 5s là đúng.

⇒ Chọn đáp án A Đáp án: A

⇒ Chọn đáp án A Đáp án: A
Câu 2 [382280]: Dựa vào điều bất thường 1 và 2, dự đoán cấu hình electron nào sau đây thể hiện đúng cấu hình electron của nguyên tử Ag (Z = 47)?
A, [Kr]4d95s2.
B, [Kr]4d105s2.
C, [Xe]4d105s1.
D, [Kr]4d105s1.
Bạc có số hiệu nguyên tử là 47 ⇒ nguyên tử Ag có 47 electron.
Theo nguyên lí: Cấu hình electron nguyên tử bạc là 1s22s22p63s23p63d104s24p64d95s2.
Nhưng bạc nằm trong các chất có điều bất thường
→ Cấu hình electron của Ag phù hợp với “điều bất thường 2”
→ Cấu hình phù hợp của Ag là [Kr]4d105s1.
⇒ Chọn đáp án D Đáp án: D
Theo nguyên lí: Cấu hình electron nguyên tử bạc là 1s22s22p63s23p63d104s24p64d95s2.
Nhưng bạc nằm trong các chất có điều bất thường
→ Cấu hình electron của Ag phù hợp với “điều bất thường 2”
→ Cấu hình phù hợp của Ag là [Kr]4d105s1.
⇒ Chọn đáp án D Đáp án: D
Câu 3 [382281]: Nguyên tố X có tổng số electron trên các phân lớp s là 7. Có bao nhiêu nguyên tố thỏa mãn điều kiện bên trên của nguyên tố X?
A, 1.
B, 2.
C, 3.
D, 4.
Nguyên tố X có tổng số electron trên các phân lớp s là 7.
Mỗi phân lớp s có tối đa 2 electron
→ Các nguyên tử thỏa mãn điều kiện phải có 4 phân lớp s trong cấu hình electron
Các nguyên tố phù hợp là K (Z = 19); Cr (Z = 24); Cu (Z = 29)
K (Z = 19): 1s2 2s2 2p6 3s2 3p6 4s1
Cr (Z = 24): 1s2 2s2 2p6 3s2 3p6 3d5 4s1
Cu (Z = 29): 1s2 2s2 2p6 3s2 3p6 3d10 4s1
⇒ Chọn đáp án C Đáp án: C
Mỗi phân lớp s có tối đa 2 electron
→ Các nguyên tử thỏa mãn điều kiện phải có 4 phân lớp s trong cấu hình electron
Các nguyên tố phù hợp là K (Z = 19); Cr (Z = 24); Cu (Z = 29)
K (Z = 19): 1s2 2s2 2p6 3s2 3p6 4s1
Cr (Z = 24): 1s2 2s2 2p6 3s2 3p6 3d5 4s1
Cu (Z = 29): 1s2 2s2 2p6 3s2 3p6 3d10 4s1
⇒ Chọn đáp án C Đáp án: C